Application Circuit (Current sensing) of the TLP7920 Isolation Amplifier

This reference design provides design guide and example of simulation waveform for phase current detection with optical isolation amplifier for motor control of servo and inverter.

Application block diagram of application circuit (current sensing) of the TLP7920 isolation amplifier.
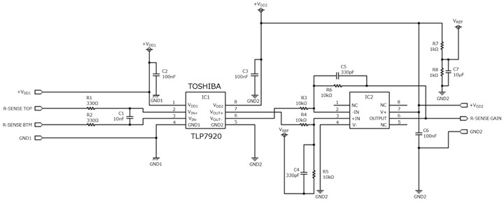
Applicatoin Circuit Diagram of application circuit (current sensing) of the TLP7920 isolation amplifier.

Features

  • Optically coupled isolation amplifier
  • Common mode noise imunity : 15kV/μs(Min)
  • Low comsumption current : Primary side 8.6mA(typ.), Secondary side 6.2mA(typ.)

Specifications

  • Description of TLP7920 signature functions and features, especially common mode transient immunity, nonlenearity feature and low cosumption current
  • Design guide for the typical application circuit, current sensing circuit
  • Operation confirmation by Spice simulation

Download overview material for solution

Design Documents

Materials for designers, such as an overview of circuit operation and explanations of design considerations. Please click on each tab to view the contents.

Design Data

Provides circuit data that can be loaded into EDA tools, PCB layout data, and data used in PCB manufacturing. Available in formats from multiple tool vendors. You can freely edit it with your preferred tool.

Used Toshiba Items

Part Number Device Category Portion Usage Description
Photocoupler(Isolation Amplifier) signal amplifier・1 Photocoupler(Isolation Amplifier), Analog output, 5000 Vrms, DIP8

Related Documents

We provide materials useful for designing and considering similar circuits, such as application notes for installed products. Please click on each tab to view the contents.

Applications

Inverter/Servo
Such as low power consumption, miniaturization and robust operation are important in designing inverter/servo. Toshiba provides information on a wide range of semiconductor products suitable for power supply unit, motor driving circuit units, signal transmission units, etc., along with circuit configuration examples.
IH Cooking Heater
Such as high breakdown voltage, low power consumption and miniaturization are important in designing IH cooking heater. Toshiba provides information on a wide range of semiconductor products suitable for IH coil driving units, motor driving units, current detecting unit, etc., along with circuit configuration examples.

Contacts

Technical inquiry

Contact us

Contact us

Frequently Asked Questions

FAQs

Do you want to add this page to your favorites?

Do you want to remove this page from your favorites?

Membership registration required
A new window will open