アイソレーションアンプTLP7920応用回路(電流検出)

サーボやインバーター等のモーター制御における相電流検出に用いられる光結合型アイソレーションアンプの基本特性の解説、応用回路例、設計ガイドならびにシミュレーション例などを提供します。

これは、アイソレーションアンプTLP7920応用回路(電流検出)の応用ブロック図です。
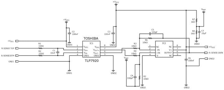
これは、アイソレーションアンプTLP7920応用回路(電流検出)の応用回路例(回路図)です。

特長

  • 光結合型アイソレーションアンプ
  • コモンモード過渡電圧:15kV/μs(最小)
  • 消費電力が少ない:入力供給電流8.6mA(標準)、出力供給電流6.2mA(標準)

仕様

  • TLP7920の特長的な機能や特性、特にコモンモード過渡耐性、ノンリニアリティ特性、消費電力特性についての説明
  • 代表的な応用である電流検出回路の設計ガイド
  • Spiceシミュレーションによる動作検証

このソリューションの概要説明資料をダウンロードする

デザインドキュメント

回路の動作概要、設計ポイントの解説など、設計者向けの資料を提供。各タブをクリックして、回路設計・検討にお役立てください。

デザインデータ

EDAツールに読み込んで使用する回路データ、PCBレイアウトデータ、PCB製造に使用するデータを提供。複数のツールベンダーの形式を用意しています。お使いのツールで自由に編集加工可能です。

使用東芝製品

品番 製品 搭載部位・数量 特徴
フォトカプラー(アイソレーションアンプ) 信号増幅・1 Photocoupler(Isolation Amplifier), Analog output, 5000 Vrms, DIP8

関連ドキュメント

搭載製品のアプリケーションノートなど、類似回路の設計・検討に役立つ資料を提供。各タブをクリックして活用ください。

アプリケーション

汎用インバーター/サーボ
インバーター/サーボの設計では、低消費電力化、小型化や堅牢な動作などが重要です。ここでは回路構成例などとともに、電源部、モーター駆動回路部、信号伝送回路部などに適した幅広い半導体製品の情報を提供しています。
IHクッキングヒーター
IHクッキングヒーターの設計では、高電圧対応、低消費電力化や小型化などが重要です。ここでは回路構成例などとともに、IHコイル駆動部、モーター駆動部、電流検出部などに適した幅広い半導体製品の情報を提供しています。

ご検討の方へ

技術的なお問い合わせ

お問い合わせ

お問い合わせ

よくあるお問い合わせ

FAQ

このページをお気に入りに追加しますか?

このページをお気に入りから削除しますか?

会員登録が必要です
別ウインドウにて開きます