Reference Design Center

There are increasing cases in which a highly versatile reference design based on device selection and optimal solutions of circuits is being used as an efficient development design approach.
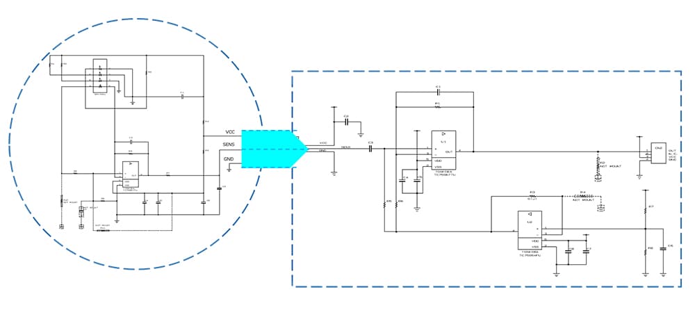
Not only schematics as reference circuit but also PCB pattern data, Gerber data, and sample software as reference design are available for quick advancement of equipment designs.
We hope these reference designs can be used as a base for new designs and support turn-key development which helps in reducing labor.

All Designs(104designs)

  • MOSFETs
  • Isolators/Solid State Relays
  • Equipped with Toshiba latest generation devices and circuit optimization achieve higher efficiency than the existing design.
  • Wide input voltage range of 36 to 75V and can be applied to 48V systems.
  • Conversion efficiency: 94.6% (at Vin = 48V, 100% Load)
  • Outline size: 82mm x 82mm x 24mm
  • The use of a wound structure transformer facilitates deployment in real world applications.
03/2026
  • MOSFETs
  • Equipped with our latest-generation surface-mount SiC MOSFETs
  • Supports DC-DC converter operation using a half-bridge topology
  • Achieves a maximum efficiency of 99.5% during boost converter operation (Vin = 325V at 3kW output)
03/2026
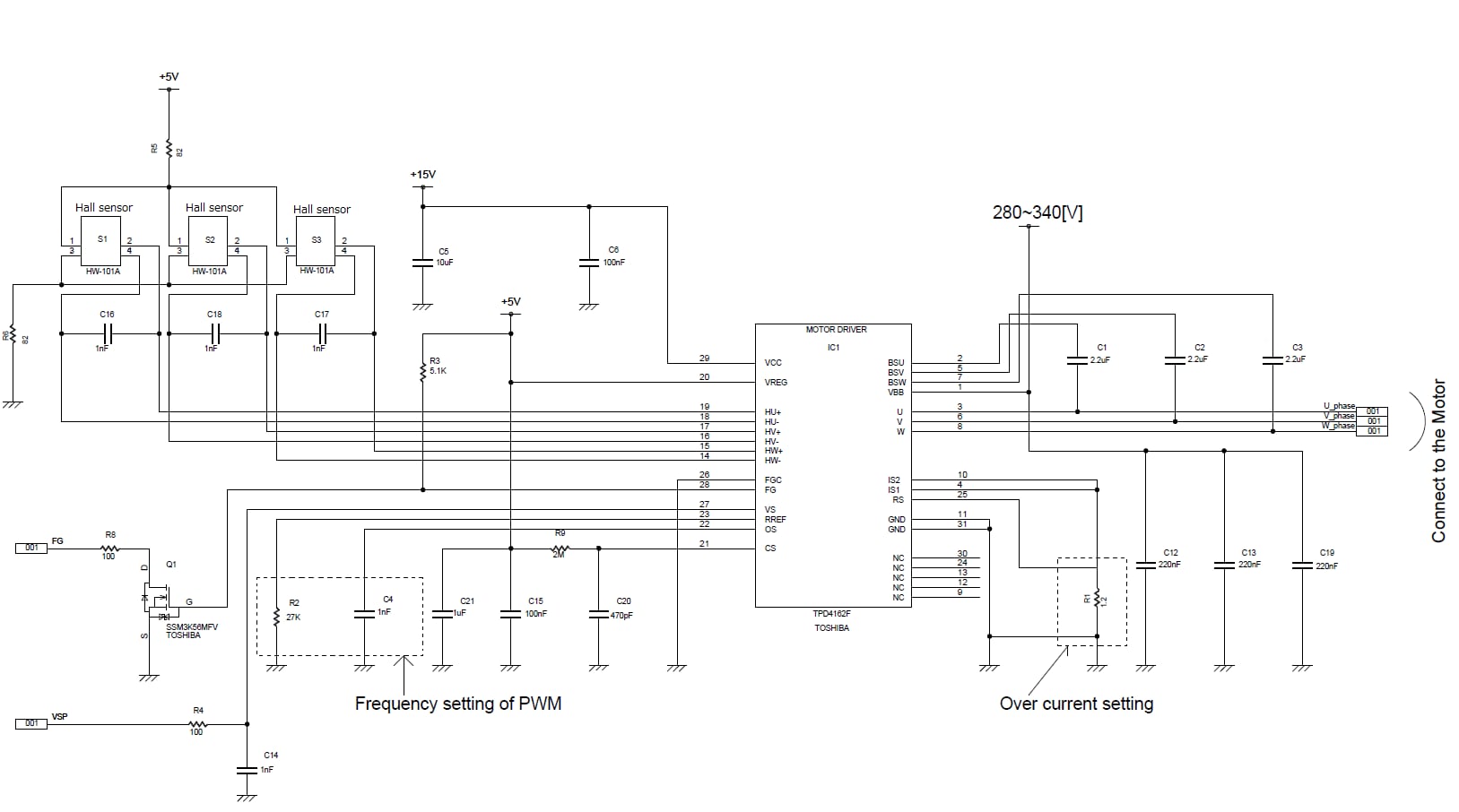
  • 모터 드라이버 IC
  • Intelligent Power ICs
  • Air Conditioner
  • Air Cleaner
  • Provides Application Circuit of 3‑Phase Brushless DC Motor Driver
  • Achieving low-noise motor operation by high resolution sine wave drive and sine wave startup control using TC78B043FNG
  • Achieving high‑efficiency motor drive in a compact PCB implementation using TPD4204F
01/2026
  • MOSFETs
  • Isolators/Solid State Relays
  • Server
  • 80 PLUS Platinum-class high efficiency (at Vin = 230V) in 1U size
  • Conversion efficiency: 93.1% (at Vin = 230V, 100% Load)
  • Outline size: 315mm x 205mm x 43mm (including metal plate at the bottom of the board)
  • Equipped with latest generation power MOSFETs & Digital Isolators
09/2025
  • Isolators/Solid State Relays
  • MOSFETs
  • 다이오드
  • Server
  • Provides appropriate power devices (MOSFET and SiC diode) and digital Isolator totally.
  • Achieving high power density through the adoption of surface-mounted devices (34% improvement compared to our existing design).
  • Total efficiency 94.8% (Vin = 230V at 100% load condition)
09/2025
  • Isolators/Solid State Relays
  • MOSFETs
  • 다이오드
  • Provides appropriate power devices (MOSFET and SiC diode) and digital Isolator totally.
  • Achieving high power density through the adoption of surface-mounted devices (34% improvement compared to our existing design).
  • Total efficiency 94.8% (Vin = 230V at 100% load condition)
09/2025
  • Isolators/Solid State Relays
  • MOSFETs
  • 다이오드
  • Server
  • Provides appropriate power devices (SiC MOSFET and SiC diode) and digital Isolator totally
  • Achieving high power density through the adoption of surface-mounted devices (34% improvement compared to our existing design).
  • Total efficiency 94.8% (Vin = 230V at 100% load condition)
09/2025
  • MOSFETs
  • Isolators/Solid State Relays
  • Equipped with latest generation power SiC MOSFET
  • 3-phase totem-pole configuration capable of supplying up to 10kW with a DC output of 750V
  • Conversion efficiency: 97.9% (at Vin = 400V, 100% Load)
06/2025
  • 마이크로컨트롤러
  • MOSFETs
  • 다이오드
  • Server
  • 80 PLUS Titanium-class high efficiency (at Vin = 230V) in 1U size
  • Conversion efficiency: 96.7% (at Vin = 230V, 100% Load)
  • Outline size: 317mm x 145mm x 43mm (including metal plate at the bottom of the board)
  • Equipped with latest generation power devices (MOSFETs, SiC diodes)
03/2025
  • Isolators/Solid State Relays
  • MOSFETs
  • 다이오드
  • 3-phase, 3-level AC-DC converter circuit
  • Total efficiency 98.7% (Vin = 440V, 100% load)
  • Provides appropriate power devices (MOSFET and SiC diode), gate driver photocouplers, and isolation amplifiers totally
03/2025
  • MOSFETs
  • Intelligent Power ICs
  • Automotive DC-DC Converter
  • Bidirectional converter with 48V to 12V buck and 12V to 48V boost
  • Total efficiency 92.2% (Boost operation, Vin = 12V, 100% load)
  • Total efficiency 91.3% (Buck operation, Vin = 48V, 100% load)
  • Built-in input/output circuits and various protection circuits
  • Equipped with the latest generation power MOSFETs and intelligent power devices
02/2025
  • MOSFETs
  • 모터 드라이버 IC
  • 리니어 IC
  • Cordless Power Tool
  • Various input mode support
  • 3-shunt and 1-shunt configuration support
  • Overcurrent detection function
  • Use of small-package MOSFET
  • Board size: 55 mm x 55 mm
02/2025
  • IoT Sensor
  • Smart Plug
  • Wireless Charger
  • Action Camera
  • Wireless Earbuds
  • Solid State Drive
  • Tablet Device
  • Smart Speaker
  • Smart Watch
  • Small DFN4D package (1.0 x 1.0 x 0.37㎜)
  • Ideal for mobile devices, etc.
  • Lineup includes three series: standard type, low dropout voltage type, and low current consumption type
10/2024
  • 바이폴라 트랜지스터
  • 다이오드
  • 자동차 디바이스
  • MOSFETs
  • Automotive Power Slide Door
  • Automotive Brushed DC Motor Control Circuit
  • Supports half-bridge and H-bridge modes
  • Can be used in doors, windows, etc. of automobiles
  • Board Size : 75mm x 75mm
10/2024
  • MOSFETs
  • Isolators/Solid State Relays
  • Mega-solar Inverters
  • Inverter/Servo
  • Developed an isolated gate driver equipped with various protection functions for 3-Phase Inverter
  • Realized as gate drive for 7-in-1 power module
09/2024
  • Isolators/Solid State Relays
  • MOSFETs
  • 바이폴라 트랜지스터
  • 전원관리IC
  • Mega-solar Inverters
  • Inverter/Servo
  • Developed an isolated gate driver equipped with various protection functions for high-current / high-voltage SiC MOSFET modules
  • Parameters are set assuming combination with our SiC MOSFET modules (MG400V2YMS3, MG600Q2YMS3, MG250YD2YMS3)
  • Realized in the same size as our SiC MOSFET modules
07/2024
  • 다이오드
  • 범용로직IC
  • 바이폴라 트랜지스터
  • 전원관리IC
  • 리니어 IC
  • MOSFETs
  • Solid State Drive
  • Tablet Device
  • Server
  • Provides simple over temperature detection solution in addition to various eFuse IC protection functions
  • Can be combined with multiple PTC thermistors
  • Built on a small 2 x 2cm board
06/2024
  • 다이오드
  • 범용로직IC
  • 바이폴라 트랜지스터
  • 전원관리IC
  • 리니어 IC
  • MOSFETs
  • Solid State Drive
  • Tablet Device
  • Server
  • Provides precise overcurrent shutdown solution in addition to various eFuse IC protection functions
  • Built on a small 2 x 2cm board
06/2024
  • 마이크로컨트롤러
  • Intelligent Power ICs
  • Air Conditioner
  • Air Cleaner
  • Sensorless Vector Control, 3-shunt and 1-shunt Configuration Support
  • Outline Size : 130 mm x 85 mm x 53.4 mm
  • Simple configuration by using compact Intelligent Power IC and MCU for motor control supporting vector control
04/2024
  • MOSFETs
  • 자동차 디바이스
  • Automotive HVAC
  • Automotive Electric Pump (Water/Oil)
  • Compact system is realized by using SmartMCD™ which has an integrated MCU with a built-in vector engine and various peripheral circuits.
  • Sensorless vector control of 3-phase brushless motors with built-in MCU
  • Outline size: 130 mm x 73 mm
  • An external inverter board that can be used on top of the main board for driving high-current motors is also available.
03/2024
  • MOSFETs
  • Server
  • Provides 1.2 V/100 A from the 48 V bus line very efficiently
  • Total efficiency 83 % (Vin = 50 V at 100 % load condition)
  • Outline size : 198 mm x 151 mm
  • Provides the latest power MOSFET totally
02/2024
  • Isolators/Solid State Relays
  • MOSFETs
  • 다이오드
  • Server
  • Equipped with the latest generation of products to achieve higher efficiency than existing power supplies
  • 1U rack size high efficiency and high power output power supply
  • Total efficiency 95.4 % (Vin=230 V at 50 % load condition)
  • Outline size : 307 mm x 135 mm x 43 mm (including the base plate under the PCB and the top plate covering over the heatsinks)
  • Provides appropriate power devices (MOSFET and SiC diode) and digital Isolator totally
02/2024
  • IGBT/IEGT
  • Intelligent Power ICs
  • 다이오드
  • 마이크로컨트롤러
  • MOSFETs
  • Isolators/Solid State Relays
  • 리니어 IC
  • Air Conditioner
  • Control circuit for Air Conditioner Outdoor Unit with AC 200V input
  • One MCU controls two motors and a PFC circuit
  • Outline Size : 160 mm x 220 mm
  • In addition to MCUs, we propose optimal power devices (IGBTs, power MOSFETs, Intelligent Power Devices, SiC Schottky barrier diodes) in total.
12/2023
  • 모터 드라이버 IC
  • 전원관리IC
  • MOSFETs
  • Cordless Power Tool
  • Robot Cleaner
  • Cordless Cleaner
  • Sensorless Sinusoidal Brushless Motor Drive Circuit Using TC78B011FTG
  • Outline Size : 90 mm x 50 mm
  • This design allows easy configuration of the motor pre-driver using a GUI.
12/2023
  • 다이오드
  • 범용로직IC
  • 바이폴라 트랜지스터
  • 전원관리IC
  • 리니어 IC
  • MOSFETs
  • Smart Watch
  • Tablet Device
  • Action Camera
  • 2 × 2 cm small board mounted, 2 input 1 output power multiplexer circuit
  • Uses common-drain MOSFET (SSM10N961L)
  • Switches between 20 V and 9 V inputs, and output current is 3 A (Max.)
  • Supports switching of various power supply systems such as USB power delivery, fast charging, and wireless power supply
  • MBB (Make-Before-Break), BBM (Break-Before-Make) operation switchable
11/2023
  • 마이크로컨트롤러
  • Intelligent Power ICs
  • Air Conditioner
  • Air Cleaner
  • Sensorless Vector Control, 3-shunt and 1-shunt Configuration Support
  • Outline Size : 130 mm x 85 mm x 53.4 mm
  • Simple configuration by using compact Intelligent Power IC and MCU for motor control supporting vector control
10/2023
  • MOSFETs
  • 리니어 IC
  • Solid State Drive
  • Tablet Device
  • Server
  • Simple over temperature detection solution
  • Outline size : 85 mm x 54 mm
  • Can operate with multiple PTC thermistors
09/2023
  • Isolators/Solid State Relays
  • 리니어 IC
  • 범용로직IC
  • MOSFETs
  • 전원관리IC
  • Server
  • Uninterruptible power supply
  • LED lighting
  • Drives AC 440 V motor using 1200 V SiC MOSFETs
  • Outline size : 250 mm x 145 mm (Inverter Board)
  • Uses optimum SiC MOSFETs, photocouplers, and operational amplifiers etc.
08/2023
  • 마이크로컨트롤러
  • Intelligent Power ICs
  • Air Conditioner
  • Air Cleaner
  • Sensorless Vector Control, 3-shunt and 1-shunt Configuration Support
  • Outline Size : 130 mm x 85 mm x 53.4 mm
  • Simple configuration by using compact Intelligent Power IC and MCU for motor control supporting vector control
08/2023
  • Intelligent Power ICs
  • MOSFETs
  • 다이오드
  • IVI (In-vehicle Infotainment)
  • Automotive USB Power Charger
  • Automotive DC-DC Converter
  • Efficiency (Option 1): 96.4 % (Max.) (Vin = 10.5 V, Vout = 15 V, Power = 45 W)
  • Efficiency (Option 2): 95.5 % (Max.) (Vin = 10.5 V, Vout = 15 V, Power = 45 W)
  • Outline size: 90 mm x 40 mm
  • Various MOSFET options
05/2023
  • MOSFETs
  • 리니어 IC
  • Solid State Drive
  • Tablet Device
  • Server
  • Simple over temperature detection solution
  • Outline size : 85 mm x 54 mm
  • Can operate with multiple PTC thermistors
05/2023
  • MOSFETs
  • Server
  • Total efficiency : 94.9 % (Vin = -48 V, Vout= 54 V, Pout = 1 kW)
  • Outline size : 150 mm x 150 mm
  • High efficiency synchronous rectifier using power MOSFET with built-in high speed diode
03/2023
  • 리니어 IC
  • MOSFETs
  • Isolators/Solid State Relays
  • 전원관리IC
  • Uninterruptible power supply
  • Inverter/Servo
  • Drives AC 200 V Motor using 150 V MOSFETs
  • Outline size : 240 mm x 150 mm
  • Uses optimum power MOSFETs and photocoupler
03/2023
  • 리니어 IC
  • MOSFETs
  • 다이오드
  • 전원관리IC
  • Microwave Oven
  • Low power consumption Op-Amp TC75S102F (IDD = 0.27 μA (Typ.))
  • Light, pressure and sound sensor application circuit
  • Long operation time after recharging electric double layer capacitor
  • Optimum for sensor signal in all IoT devices
  • Outline size: 85 mm × 55 mm
11/2022
  • MOSFETs
  • 다이오드
  • Server
  • Uninterruptible power supply
  • Inverter/Servo
  • Total efficiency : 97.3 % (Vin = 230 V, 100 % load)
  • Outline size : 335 mm × 165 mm
  • Uses optimum power MOSFETs and diodes
08/2022
  • 마이크로컨트롤러
  • Intelligent Power ICs
  • Air Conditioner
  • Air Cleaner
  • Sensorless Vector Control, Supporting 3-shunt or 1-shunt Configuration
  • Outline Size : 130 mm × 85 mm × 53.4 mm
  • Uses optimum Intelligent Power IC and MCU for Motor control supporting vector control
08/2022
  • 다이오드
  • 범용로직IC
  • 바이폴라 트랜지스터
  • 전원관리IC
  • 리니어 IC
  • MOSFETs
  • IoT Sensor
  • Robot Cleaner
  • Wireless Earbuds
  • Action Camera
  • Tablet Device
  • Wireless Charger
  • Smart Speaker
  • Smart Watch
  • 2 × 2 cm small board mounted, 2 input 1 output power multiplexer circuit
  • Lineup of 5 types of reference circuits with input voltage from 5 V to 24 V and output current up to 5 A.
  • Supports switching of various power supply systems such as USB power delivery, fast charging, and wireless power supply
  • MBB (Make-Before-Break), BBM (Break-Before-Make) operation switchable
  • Ideal diode characteristics
05/2022
  • MOSFETs
  • Programmable Logic Controller
  • Server
  • Multi Function Printer
  • Total efficiency : 88 % (Vin = 24 V, 100 % load)
  • Outline size : 110 mm x 110 mm x 35 mm (excluding input and output terminals on backside)
  • Uses optimum power MOSFETs and photocoupler
02/2022
  • IGBT/IEGT
  • Maximum Output Power : 2000 W
  • Outline size : 205 mm x 110 mm
  • Low EMI noise due to optimum IGBT
02/2022
  • MOSFETs
  • Programmable Logic Controller
  • Server
  • Multi Function Printer
  • Total efficiency : 90.8 % (Vin = 48 V, 100 % load)
  • Outline size : 130 mm x 115 mm x 30 mm (excluding input and output terminals on backside)
  • Uses optimum power MOSFETs and photocoupler
11/2021
  • MOSFETs
  • Smart Speaker
  • Tablet Device
  • Robot Cleaner
  • Wireless Charger
  • Wireless Earbuds
  • Non-Isolated Buck DC-DC Converter with synchronous rectification
  • 8 power supply circuit designs with different output voltage and output power
  • Each power supply circuit design has 3 variations
11/2021
  • 바이폴라 트랜지스터
  • 다이오드
  • 자동차 디바이스
  • Intelligent Power ICs
  • MOSFETs
  • Matrix LED Headlight with independent light control
  • Small Implementation Area
  • Total solution using MOSFETs, Gate drivers, Rectifer diodes and Zener diodes
09/2021
  • Isolators/Solid State Relays
  • IGBT desaturation detection
  • Isolated fault status feedback
  • Soft IGBT turn-off
  • Active Miller clamping
  • Under voltage lockout (UVLO)
09/2021
  • MOSFETs
  • Isolators/Solid State Relays
  • Smaller size because of TOLL package MOSFET
  • 1 U rack size and high efficiency power supply
  • Total efficiency:93.2 % (Vin = 230 V at 100 % load)
  • Outline size:192 mm x 135 mm x 40 mm
  • Uses optimum power MOSFET and photocoupler
08/2021
  • MOSFETs
  • Isolators/Solid State Relays
  • Highly efficient and compact power supply
  • Conversion Efficiency:90 % (Vin = 230 V, 100 % Load)
  • Outline size:180 mm x 57 mm x 40 mm
  • Provides total solution using appropriate power devices (MOSFET) and photocouplers
08/2021
  • MOSFETs
  • Isolators/Solid State Relays
  • High efficiency and high power power supply
  • Total efficiency:94.7 % (Vin = -54 V at 100 % load)
  • Outline size:207 mm x 120 mm x 45 mm
  • Provides appropriate power devices (MOSFET) and photocouplers totally
05/2021
  • Isolators/Solid State Relays
  • MOSFETs
  • 다이오드
  • 1U rack size high efficiency high power output power supply
  • Output voltage 48 V
  • Total efficincy:94.6 % (Vin = 230V at 100 % load condition)
  • Outline size:318 mm x 127 mm x 43 mm (including the base plate under the PCB and top plate covering over the heatsinks)
  • Provides appropriate power devices (MOSFET and SiC diode) and photocouplers totally
03/2021
  • MOSFETs
  • Intelligent Power ICs
  • Automotive Electro Active Suspension
  • Automotive Integrated Starter Generator
  • Automotive Brake Control
  • Automotive On-board Charger
  • Automotive V2X
  • Semiconductor-relay drive circuit using TPD7106F and 6pcs of power MOSFET, TKR74F04PB
  • Reverse connection of power supply assuming reverse connection of the car battery
  • Input voltage : 12V
  • Maximum load current : 200A
  • Built-in charge pump circuit
03/2021
  • MOSFETs
  • 모터 드라이버 IC
  • 마이크로컨트롤러
  • The board is designed to a doughnut shape according to the fan form.
  • MOSFETs for the motor drive, brushless DC motor pre-driver IC TC78B027FTG, and the microcontroller for control are mounted on a board.
  • Compact board size (Diameter 40mm, 4 layer board)
01/2021
  • 모터 드라이버 IC
  • Intelligent Power ICs
  • The board is designed to a doughnut shape according to the fan form.
  • Brushless DC motor controller IC TC78B041FNG and high Voltage 3-phase motor driver IC TPD4204F are mounted on the board.
  • Built-in regulator circuit, protection feature and detection function in IC help to simplify peripheral circuit design.
12/2020
  • MOSFETs
  • Intelligent Power ICs
  • H-bridge DC motors drive circuit using TPD7212F/FN and power MOSFET TPW1R104PB
  • Various protection circuits using TPD7104AF for automotive and power MOSFET TPW1R104PB
  • Input voltage : 12V
  • Over current detection function
  • Power supply reverse connection protection function
  • Output cutoff function
  • Output-voltage monitoring function
  • Charge pump circuit voltage monitoring function
10/2020
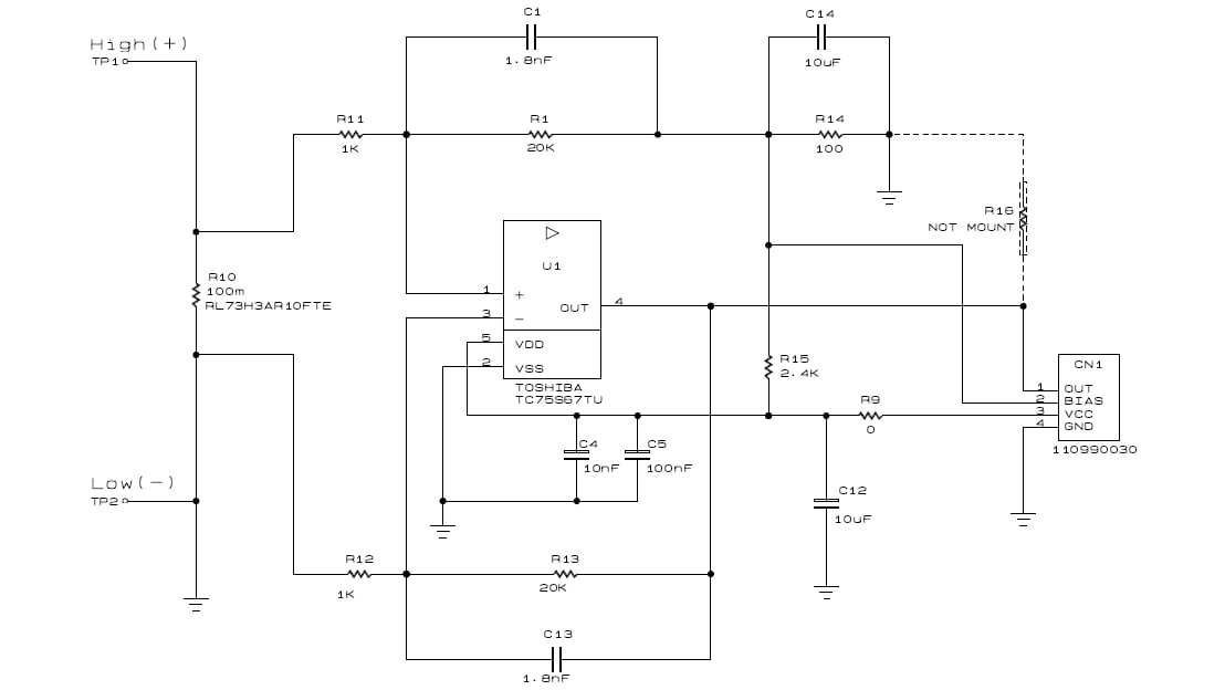
  • 리니어 IC
  • Super low noise level
  • Measure to 2A
  • Small board size
10/2020
  • 모터 드라이버 IC
  • Design Guide for DIY Car based on general motor driver IC TB67H450FNG.
  • By individually controlling the drive wheel motors (left and right), various patterns of operation are realized.
  • Arduino Nano is used as microcontroller board for controlling operation.
10/2020
  • MOSFETs
  • Intelligent Power ICs
  • Automotive Integrated Starter Generator
  • Automotive Radiator Fan
  • Automotive Electro Active Suspension
  • Automotive USB Power Charger
  • 3-phase BLDC motors drive circuit using TPD7212F/FN and power MOSFET TPW1R104PB
  • Various protection circuits using TPD7104AF for automotive and power MOSFET TPW1R104PB
  • Input voltage : 12V
  • Over current detection function
  • Power supply reverse connection protection function
  • Output cutoff function
  • Output-voltage monitoring function
  • Charge pump circuit voltage monitoring function
09/2020
  • MOSFETs
  • Intelligent Power ICs
  • High voltage power side and low voltage signal side terminal are separated.
  • Bootstrap circuits give simple high-side supply.
  • Bootstrap diodes are built-in.
  • PWM and 3-phase decode circuit are built-in.
  • Selectable pulse-per-revolution output of 3 pulses or 1 pulse
  • 3-phase bridge output using IGBTs
  • FRDs are built-in.
  • Included over-current and current limit and under-voltage protection, and thermal shutdown.
  • Compatible with Hall element input and Hall IC input.
  • Compact package: HSSOP31 (11.93 mm × 17.5 mm × 2.2 mm)
05/2020
  • 모터 드라이버 IC
  • The kind of MOSFET which can be mounted on the top side and the bottom side of the PCB is different, and it corresponds to two kinds of MOSFET packages (Top: TSON Advance, Bottom: UDFN6B). 
    (TSON Advance: TPN11003NL/TPN8R903NL etc., UDFN6B: SSM6K513NU/SSM6K504NU etc.)
  • Only by mounting 6 MOSFETs and right angle connector on the PCB, it is possible to connect to the evaluation board of TC78B009FTG/TC78B027FTG.
05/2020
  • MOSFETs
  • Bundled simulation circuit and device models.
  • Able to edit power supply specificatoin and devices freely.
  • Able to set power supply specificatoin and ciruit parameters on OrCAD®
05/2020
  • MOSFETs
  • Bundled simulation circuit and device models.
  • Able to edit power supply specificatoin and devices freely.
  • Able to set power supply specificatoin and ciruit parameters on OrCAD®
05/2020
  • MOSFETs
  • Bundled simulation circuit and device models.
  • Able to edit power supply specificatoin and devices freely.
  • Able to set power supply specificatoin and ciruit parameters on OrCAD®
05/2020
  • MOSFETs
  • Bundled simulation circuit and device models.
  • Able to edit power supply specificatoin and devices freely.
  • Able to set power supply specificatoin and ciruit parameters on OrCAD®
05/2020
  • 리니어 IC
  • 전원관리IC
  • 다이오드
  • Super low noize level
  • Measure to 6m
  • Small board size
04/2020
  • 리니어 IC
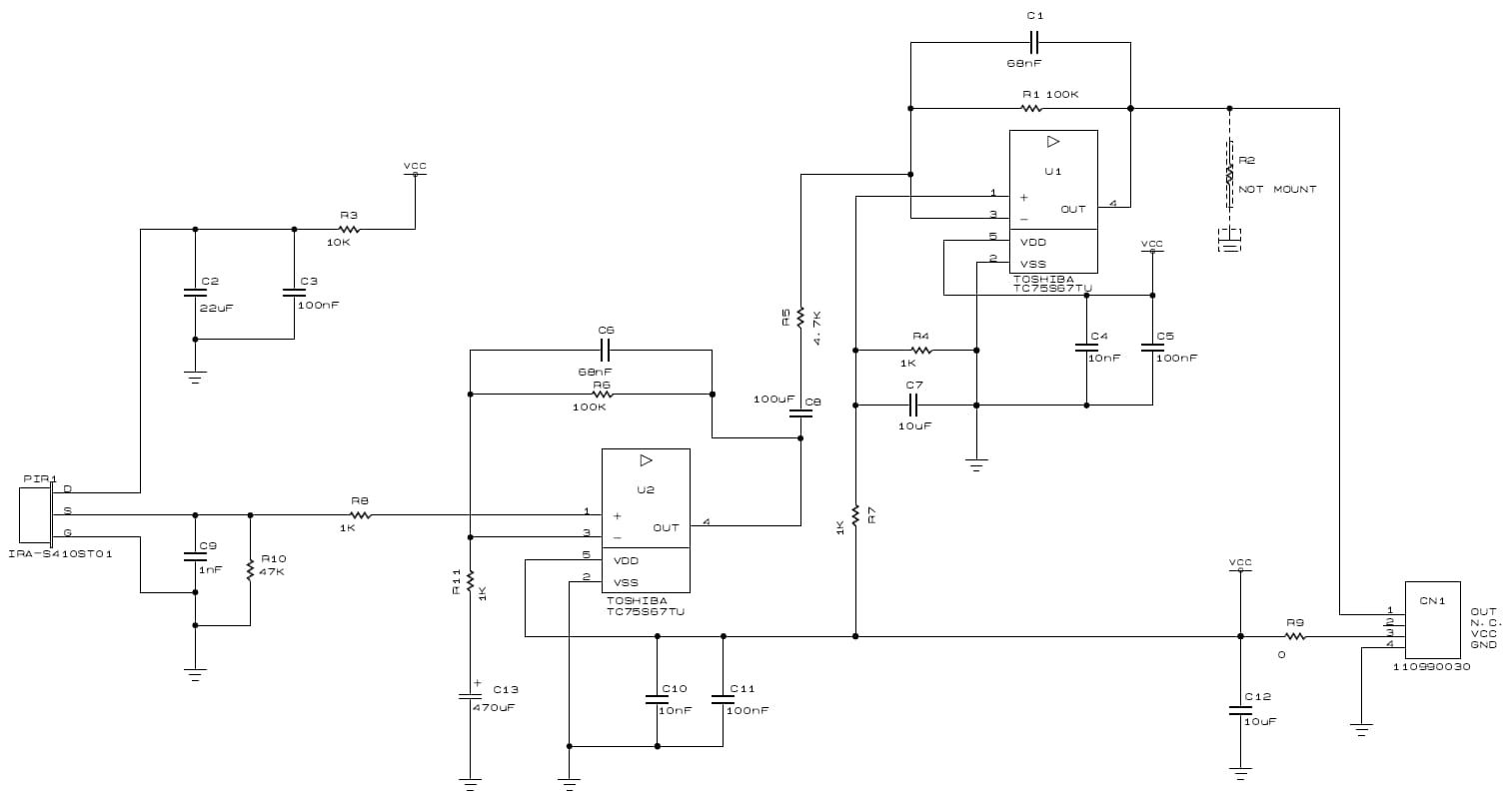
  • Human Sensor
  • Super low noize level
  • Detectable to 7m
  • Small board size
04/2020
  • 전원관리IC
  • MOSFETs
  • High input voltage: VIN (Max) = 18 V
  • High output current: IOUT(DC) = 5.0 A
  • Low ON resistance : RON = 28 mΩ(Typ)
  • Adjustable over current protection : 5.0 A(Max)
  • Fixed over voltage clamp
  • Programable slew rate control by external capacitance for Inrush current reduction
  • Programable under voltage lockout by external resistor
  • Reverse current blocking support by built in MOSFET Driver
  • Thermal shutdown
  • Auto-discharge
  • Small packgae : WSON10B (3.0 mm x 3.0 mm, t: 0.7 mm (Typ))
11/2019
  • 리니어 IC
  • Super low noize level
  • Wearable on body
  • Small board size
11/2019
  • MOSFETs
  • Bundled simulation circuit and device models.
  • Able to edit power supply specificatoin and devices freely.
  • Able to set power supply specificatoin and ciruit parameters on OrCAD®
09/2019
  • MOSFETs
  • undled simulation circuit and device models.
  • Able to edit power supply specificatoin and devices freely.
  • Able to set power supply specificatoin and ciruit parameters on OrCAD®
08/2019
  • MOSFETs
  • Bundled simulation circuit and device models.
  • Able to edit power supply specificatoin and devices freely.
  • Able to set power supply specificatoin and ciruit parameters on OrCAD®
08/2019
  • MOSFETs
  • Isolators/Solid State Relays
  • Solid state relay acheives ""longer life"", ""higher reliability"", and ""more silence"" compared with mechanical relay
  • Photovoltaic coupler : TLP3906
  • MOSFET : TPH1R306PL
06/2019
  • Isolators/Solid State Relays
  • 마이크로컨트롤러
  • Intelligent Power ICs
  • Refrigerator
  • The combination of TPD4207F and TMPM4K0FSADUG achieves high efficiency compressor motor (BLDC) drive by vector control
  • Able to drive a compressor motor which requires high current at startup because of improved current rating (5A) due to low on resitance (0.44Ω(typ)) MOSFETs installed
  • Built-in a voltage regulator, a current limit and an undervoltage protection circuit help to simplify board design
01/2019
  • Isolators/Solid State Relays
  • MOSFETs
  • 다이오드
  • Total efficiency : 92.8%(Vin=54.5V, 30% load)
  • Outline size : 160mm x 100mm x 30mm
  • Provides appropriate power MOSFETs and photocouplers totally.
12/2018
  • MOSFETs
  • Bundled simulation circuit and device models
  • Able to edit power supply specificatoin and devices freely
  • Able to set powef supply specificatoin and ciruit parameters on OrCAD®
11/2018
  • MOSFETs
  • Bundled simulation circuit and device models
  • Able to edit power supply specificatoin and devices freely
  • Able to set powef supply specificatoin and ciruit parameters on OrCAD®
10/2018
  • Cordless Power Tool
  • Wireless Charger
  • Smart Watch
  • Electric Shaver
  • Wireless Earbuds
  • Uninterruptible power supply
  • Robot Cleaner
  • Action Camera
  • Washing Machine
  • Smart Plug
  • Tablet Device
  • LED lighting
  • Thermostat
  • Refrigerator
  • Solid State Drive
  • Electric Toothbrush
  • Surveillance Camera
  • IoT Sensor
  • Ultra small package WCSP4F (0.645 mm x 0.645 mm (typ.), t: 0.33 mm (max))
  • Low quiescent bias current IB = 0.34 μA (up to 1.5V Output products, typ.) @IOUT = 0 mA
  • Wide range output voltage (VOUT = 0.8 V to 5.0 V)
  • High ripple rejection ratio 70 dB (0.8V Output product, typ.)@1 kHz
  • Fast load transient response ±60 mV (0.8V Output product, typ.) @1 mA⇔50 mA, COUT = 1 μF
  • Low dropout voltage VDO = VIN - VOUT = 155 mV (3.3V Output product, typ.) @IOUT = 300 mA
  • Overcurrent protection function
  • Thermal shutdown function
  • Built-in auto-discharge function (TCR3UGxxA series) / Not-built-in auto-discharge function (TCR3UGxxB series)
  • Inrush current reduction function ( output voltage soft start )
10/2018
  • MOSFETs
  • Bundled simulation circuit and device models
  • Able to edit power supply specificatoin and devices freely
  • Able to set power supply specificatoin and ciruit parameters on OrCAD®
09/2018
  • Cordless Power Tool
  • Wireless Charger
  • Smart Watch
  • Electric Shaver
  • Wireless Earbuds
  • Uninterruptible power supply
  • Robot Cleaner
  • Action Camera
  • Washing Machine
  • Smart Plug
  • Tablet Device
  • LED lighting
  • Thermostat
  • Refrigerator
  • Solid State Drive
  • Electric Toothbrush
  • Surveillance Camera
  • IoT Sensor
  • Ultra small package WCSP6F (0.8 mm x 1.2 mm (typ.), t: 0.33 mm (max))
  • Wide range output voltage (0.65 V to 3.6 V)
  • Fast load transient response -100 / +115 mV (typ.)@ 0.01 A⇔1.5 A, COUT = 4.7 μF
  • High ripple rejection ratio 95 dB (typ.)@1 kHz
  • Overcurrent protection function
  • Thermal shutdown function
  • Auto-discharge function
  • Inrush current reduction function ( output voltage soft start )
  • Under voltage lockout function: 0.5 V (typ.)
09/2018
  • Isolators/Solid State Relays
  • MOSFETs
  • 다이오드
  • Total efficiency : 94.5%(Vin=48V, 100% load)
  • Outline size : 82mm x 82mm x 24mm
  • Provides appropriate power MOSFETs and photocouplers totally.
08/2018
  • MOSFETs
  • 다이오드
  • Air Conditioner
  • Bundled simulation circuit and device models
  • Able to edit power supply specificatoin and devices freely
  • Able to set powef supply specificatoin and ciruit parameters on OrCAD®
08/2018
  • MOSFETs
  • 다이오드
  • Air Conditioner
  • Bundled simulation circuit and device models
  • Able to edit power supply specificatoin and devices freely
  • Able to set powef supply specificatoin and ciruit parameters on OrCAD®
08/2018
  • MOSFETs
  • 다이오드
  • Air Conditioner
  • Bundled simulation circuit and device models
  • Able to edit power supply specificatoin and devices freely
  • Able to set powef supply specificatoin and ciruit parameters on OrCAD®
08/2018
  • Isolators/Solid State Relays
  • IGBT/IEGT
  • Highly integrated 4.0 A output current IGBT gate drive photocoupler
  • Build-in IGBT non-saturation detection function, active mirror clamp function and Fault signal feedback function
  • Minimize circuit design effort, number of components and PCB area
  • Wide operating temperature range : -40 to 110 ℃
  • Isolation voltage : 5000Vrms(min.)
08/2018
  • MOSFETs
  • Isolators/Solid State Relays
  • Total efficiency : 93.5%(Vin=230V, 100% load)
  • Outline size : 225mm x 120mm x 65mm(including the base plate under the PCB and the heatsinks)
  • Provides appropriate power MOSFETs and photocouplers totally.
07/2018
  • Air Conditioner
  • The TPD4152F can drive a BLDC motor directly without a PWN cotroller IC because of built-in a PWM circuit, a three-phase distribution circuit, high-side/low-side gate drivers, and output IGBT/FRD.
  • Capable for AC200V main applications because of integrated 600V IGBT and FRD
  • Bulit-in an over temperature protecton circuit and an undervoltage protection circuit help to simplify board design
07/2018
  • Cordless Power Tool
  • Air Conditioner
  • The combinaion of TPD4204F and TB6634FNG achieves high efficiency sine-wave control type of BLDC motgor drive
  • Able to use for AC 200V main applications in regions or coutries with unstable power distribution
  • Bulit-in a voltage regulator, a current limite and an undervoltage protection circuit help to simplify board design
07/2018
  • 모터 드라이버 IC
  • 리니어 IC
  • This reference design provides the the Motor Control Closed-loop system using Toshiba's 3 phase brushless DC motor driver IC TB6605FTG.
  • The board is designed as a plug-in board (Shield) for Arduino UNO platform. effeciency.
07/2018
  • Cordless Power Tool
  • Air Conditioner
  • The combinaion of TPD4206F and TB6634FNG achieves high efficiency sine-wave control type of BLDC motgor drive
  • Suitable for AC 200V main applications in regions or coutries with stable power distribution
  • Bulit-in a voltage regulator, a current limite and an undervoltage protection circuit help to simplify board design
07/2018
  • The TPD4151F can drive a BLDC motor directly without a PWN cotroller IC because of built-in a PWM circuit, a three-phase distribution circuit, high-side/low-side gate drivers, and output IGBT/FRD.
  • Suitable for AC100V main applications because of integrated 250V IGBT and FRD
  • Bulit-in an over temperature protecton circuit and an undervoltage protection circuit help to simplify board design
07/2018
  • 전원관리IC
  • MOSFETs
  • Wide input voltage range: VIN = 2.7 to 28V
  • Auto output discharge function
  • Charge pump for VGATE
  • Inrush current suppression circuit
  • Overvoltage lockout (≥28V)
  • Undervoltage lockout (≤2.7V)
  • Protection against reverse current from external back-to-back MOSFETs
04/2018
  • 전원관리IC
  • MOSFETs
  • Wide input voltage range: VIN = 2.7 to 28V
  • Auto output discharge function
  • Charge pump for VGATE
  • Inrush current suppression circuit
  • Overvoltage lockout (≥28V)
  • Undervoltage lockout (≤2.7V)
  • Protection against reverse current from external back-to-back MOSFETs
04/2018
  • 다이오드
  • Small package: 0.5 mm pitch WCSP9 ( 1.5 mm x 1.5 mm, t: 0.5 mm (Typ.)) , PD = 1.65 W
  • High input voltage: VIN (Max) = 28 V
  • High output current: IOUT (DC) = 3.0 A
  • Low ON resistance : RON = 73 mΩ (Typ.) at VIN = 4.5 V, IOUT = - 1.0 A
  • Inrush current reducing circuit ( slew rate control )
  • Over voltage lockout circuit : 6.6 V at 301G, 10.5 V at 302G, and 15.5 V at 303G (Typ.)
  • Under voltage lockout circuit: 2.9 V (Typ.)
04/2018
  • 전원관리IC
  • Cordless Power Tool
  • Wireless Charger
  • Smart Watch
  • Electric Shaver
  • Wireless Earbuds
  • Uninterruptible power supply
  • Robot Cleaner
  • Action Camera
  • Washing Machine
  • Smart Plug
  • Tablet Device
  • LED lighting
  • Thermostat
  • Refrigerator
  • Solid State Drive
  • Electric Toothbrush
  • Surveillance Camera
  • IoT Sensor
  • Ultra Small package WCSP6F (0.8 mm x 1.2 mm (typ.), t: 0.33 mm (max))
  • Wide range Output Voltage (Fixed Output Voltage 0.65 V to 3.6 V ,Adjustable Output Voltage 0.6 V to 3.6 V)
  • Fast load transient response -100 / +115 mV (typ.)@ 0.01 A⇔1.5 A, COUT = 4.7 μF
  • High Ripple rejection ratio 95 dB (typ.)@1 kHz
  • Overcurrent protection function
  • Thermal shutdown function
  • Auto-discharge function
  • Inrush current reduction function ( output voltage soft start )
  • Under voltage lockout function: 0.5 V (Typ.)
04/2018
  • 다이오드
  • Small package: 0.5 mm pitch WCSP16C (1.9 mm x 1.9 mm, t: 0.5 mm (typ.)), PD = 1.65 W
  • High input voltage: VIN (Max) = 36 V
  • High output current: IOUT (DC) = 2.0 A, per channel
  • Low ON resistance : RON = 98 mΩ (typ.) at VIN = 4.5 V, IOUT = - 1.0 A
  • Over voltage lockout function: 12.0 V at 321G, 15.0 V at 322G, 323G (typ.)
  • Under voltage lockout function: 2.9 V (typ.)
  • Auto select mode: a function that IC outputs regular input voltage automatically after judging whether a regular voltage of VINA or VINB.
  • Manual select mode: a function that is selected by VSEL to output voltage.
  • FLAG output
  • FLAG function at Auto select mode: FLAG signal is output the Low level VINA or VINB is selected. (VINA at 321G/322G, VINB at 323G)
  • FLAG function at Manual select mode: FLAG signal is output the Low level when VINA or VINB is out of regular voltage.
  • Reverse current blocking per channel (switch off state)
  • Inrush current reducing circuit
  • Thermal shutdown circuit
04/2018
  • MOSFETs
  • MOSFET behavior in parallel operation analyzed via circuit simulation
  • Device: TPH1R306PL (SOP Advance package), 60V U-MOSIX-H series
  • Suitable for Secondary-side synchronous rectification for AC-DC and DC-DC power supplies, and primary-side for DC-DC power supplies
  • Provides solution to achieve higher output power
04/2018
  • MOSFETs
  • MOSFET behavior in parallel operation analyzed via circuit simulation
  • Device: TK62N60X (TO-247 package), 600V DTMOSIV-H series
  • Suitable for PFC circuits and primary-side in AC-DC power supplies
  • Provides solution to achieve higher output power
04/2018
  • MOSFETs
  • Introduction of TO-247-4L package with 4-lead structure including additional source terminal
  • Achieves reduced gate signal oscillation and lower switching loss than 3-lead package
  • Minimizes impact of parasitic inductance in source wiring
04/2018
  • MOSFETs
  • Introduction of DFN8x8 package with 4-lead structure including additional source terminal
  • Achieves reduced gate signal oscillation and lower switching loss than 3-lead package
  • Minimizes impact of parasitic inductance in source wiring
04/2018
  • MOSFETs
  • Intelligent Power ICs
  • Automotive Electro Active Suspension
  • Automotive Integrated Starter Generator
  • Automotive Brake Control
  • Automotive On-board Charger
  • Automotive V2X
  • Solid state relay application with two pairs of TPD7104AF and TKR74F04PB
  • Input voltage : 12V
  • Maximum load current : 40A
  • Load short circuit(over current) detection function
  • Power supply reverse connection protection function
04/2018
  • Isolators/Solid State Relays
  • Inverter/Servo
  • IH Cooking Heater
  • Optically coupled isolation amplifier
  • Common mode noise imunity : 15kV/μs(Min)
  • Low comsumption current : Primary side 8.6mA(typ.), Secondary side 6.2mA(typ.)
04/2018
  • Isolators/Solid State Relays
  • Inverter/Servo
  • IH Cooking Heater
  • Optically coupled isolation amplifier
  • Common mode noise imunity : 15kV/μs(Min)
  • Low comsumption current : Primary side 8.6mA(typ.), Secondary side 6.2mA(typ.)
04/2018
  • Isolators/Solid State Relays
  • Inverter/Servo
  • IH Cooking Heater
  • Optically coupled isolation amplifier
  • Common mode noise imunity : 15kV/μs(Min)
  • Low comsumption current : Primary side 8.6mA(typ.), Secondary side 6.2mA(typ.)
  • Thin package(SO8L) contributes flexible PCB design
04/2018
  • Isolators/Solid State Relays
  • Inverter/Servo
  • IH Cooking Heater
  • Optically coupled isolation amplifier
  • Common mode noise imunity : 15kV/μs(Min)
  • Low comsumption current : Primary side 8.6mA(typ.), Secondary side 6.2mA(typ.)
  • Thin package(SO8L) contributes flexible PCB design
04/2018
  • Isolators/Solid State Relays
  • MOSFETs
  • 다이오드
  • Air Conditioner
  • 1U rack size high efficiency and high power output power supply
  • Total efficiency 93%(Vin=230V at 100% load condition)
  • Outline size : 307 mm x 133 mm x 43 mm(including the base plate under the PWB and the top plate covering over the heatsinks)
  • Provides appropriate power devices(MOSFET and SiC diode) and photocouplers totally
10/2017
A new window will open