參考設計中心

There are increasing cases in which a highly versatile reference design based on device selection and optimal solutions of circuits is being used as an efficient development design approach.
Not only schematics as reference circuit but also PCB pattern data, Gerber data, and sample software as reference design are available for quick advancement of equipment designs.
We hope these reference designs can be used as a base for new designs and support turn-key development which helps in reducing labor.

All Designs(104designs)

  • MOSFET
  • 隔離器/固態繼電器
  • Equipped with Toshiba latest generation devices and circuit optimization achieve higher efficiency than the existing design.
  • Wide input voltage range of 36 to 75V and can be applied to 48V systems.
  • Conversion efficiency: 94.6% (at Vin = 48V, 100% Load)
  • Outline size: 82mm x 82mm x 24mm
  • The use of a wound structure transformer facilitates deployment in real world applications.
03/2026
  • MOSFET
  • Equipped with our latest-generation surface-mount SiC MOSFETs
  • Supports DC-DC converter operation using a half-bridge topology
  • Achieves a maximum efficiency of 99.5% during boost converter operation (Vin = 325V at 3kW output)
03/2026
  • 馬達驅動 ICs
  • 智能功率 ICs
  • Air Conditioner
  • Air Cleaner
  • 提供3相直流無刷馬達驅動器的應用電路
  • 採用TC78B043FNG晶片,透過高解析度正弦波驅動和正弦波啟動控制實現低雜訊馬達運轉。
  • 採用TPD4204F在緊湊型PCB實作中實現高效率馬達驅動
01/2026
  • 隔離器/固態繼電器
  • MOSFET
  • Diodes
  • Server
  • 完整的功率元件( SiC MOSFET和SiC二極體)及數位式隔離器
  • 採用貼片式元件實現高功率密度(與我們現有的設計相比提高了34%)。
  • 總效率94.8%(Vin=230V,100%負載)
09/2025
  • 隔離器/固態繼電器
  • MOSFET
  • Diodes
  • 完整的功率元件(MOSFET和SiC二極體)及數位式隔離器解決方案。
  • 採用貼片式裝置實現高功率密度(與我們現有的設計相比提高了34%)。
  • 總效率94.8%(Vin=230V、100%負載)
09/2025
  • 隔離器/固態繼電器
  • MOSFET
  • Diodes
  • Server
  • 提供完整的功率元件(MOSFET和SiC二極體)及數位隔離器解決方案。
  • 採用貼片式裝置實現高功率密度(與我們現有的設計相比提高了34%)。
  • 總效率94.8%(Vin=230V、100% 負載)
09/2025
  • MOSFET
  • 隔離器/固態繼電器
  • Server
  • 1U尺寸,80 PLUS Platinum級高效率(Vin=230V)
  • 轉換效率: 93.1% ( Vin=230V、100%負載)
  • 外形尺寸:315mm×205mm×43mm (含基板底部金屬板)
  • 全面採用最新一代功率MOSFET與數位隔離器
09/2025
  • MOSFET
  • 隔離器/固態繼電器
  • 配備最新一代功率SiC MOSFET
  • 3相圖騰柱配置,能夠提供高達10kW的功率,DC輸出為750V
  • 轉換效率:97.9%(Vin=400V,100%負載)
06/2025
  • 微控制器
  • MOSFET
  • Diodes
  • Server
  • 80 PLUS 鈦金級高效率 (at Vin = 230V) in 1U 尺寸
  • 轉換效率: 96.7% (at Vin = 230V, 100% 負載)
  • 外形尺寸: 317mm x 145mm x 43mm (含電路板底部的金屬板)
  • 配備最新一代功率元件 (MOSFETs, SiC 二極體)
03/2025
  • 隔離器/固態繼電器
  • MOSFET
  • Diodes
  • 3相,3-level AC-DC轉換器電路
  • 總效率98.7 %(Vin=440 V,100 %負載)
  • 提供適合的功率元件(MOSFET和Si二極體)、閘極驅動器光耦合器和隔離放大器。
03/2025
  • MOSFET
  • 智能功率 ICs
  • Automotive DC-DC Converter
  • 具有48 V至12 V降壓和12 V至48 V升壓功能的雙向轉換器
  • 總效率92.2 %(升壓模式,Vin=48 V,100 %負載)
  • 總效率91.3 %(降壓模式,Vin=12 V,100 %負載)
  • 內建輸入/輸出電路與各種保護電路
  • 配備最新一代功率MOSFET和Intelligent Power Device (內含保護功能)
02/2025
  • MOSFET
  • 馬達驅動 ICs
  • 線性 ICs
  • Cordless Power Tool
  • 支援多種輸入模式
  • 支援3電阻取樣和單電阻取樣配置
  • 過電流偵測功能
  • 使用小型封裝MOSFET
  • 電路板尺寸: 55 mm×55 mm
02/2025
  • IoT Sensor
  • Smart Plug
  • Wireless Charger
  • Action Camera
  • Wireless Earbuds
  • Solid State Drive
  • Tablet Device
  • Smart Speaker
  • Smart Watch
  • 小型DFN4D封裝(1.0 x 1.0 x 0.37㎜)
  • 適用於行動裝置等。
  • 產品線包括三個系列:標準型、低壓差型和低電流消耗型
10/2024
  • 雙極性電晶體
  • Diodes
  • 車用元件
  • MOSFET
  • Automotive Power Slide Door
  • 車載直流有刷馬達控制電路
  • 支援半橋和H橋模式
  • 可用於汽車門、窗等
  • 電路板尺寸:75 mm×75 mm
10/2024
  • MOSFET
  • 隔離器/固態繼電器
  • Mega-solar Inverters
  • Inverter/Servo
  • 具備多重保護功能的3相逆變器隔離閘極驅動器
  • 實現7合1功率模組的閘極驅動
09/2024
  • 隔離器/固態繼電器
  • MOSFET
  • 雙極性電晶體
  • 電源管理 ICs
  • Mega-solar Inverters
  • Inverter/Servo
  • Developed an isolated gate driver equipped with various protection functions for high-current / high-voltage SiC MOSFET modules
  • Parameters are set assuming combination with our SiC MOSFET modules (MG400V2YMS3, MG600Q2YMS3, MG250YD2YMS3)
  • Realized in the same size as our SiC MOSFET modules
07/2024
  • Diodes
  • 通用邏輯 ICs
  • 雙極性電晶體
  • 電源管理 ICs
  • 線性 ICs
  • MOSFET
  • Solid State Drive
  • Tablet Device
  • Server
  • Provides simple over temperature detection solution in addition to various eFuse IC protection functions
  • Can be combined with multiple PTC thermistors
  • Built on a small 2 x 2cm board
06/2024
  • Diodes
  • 通用邏輯 ICs
  • 雙極性電晶體
  • 電源管理 ICs
  • 線性 ICs
  • MOSFET
  • Solid State Drive
  • Tablet Device
  • Server
  • Provides precise overcurrent shutdown solution in addition to various eFuse IC protection functions
  • Built on a small 2 x 2cm board
06/2024
  • 微控制器
  • 智能功率 ICs
  • Air Conditioner
  • Air Cleaner
  • 無感測器向量控制、支援3 限流電阻或1 限流電組配置
  • 外形尺寸:130 mm×85 mm×53.4 mm
  • 使用緊密型智慧功率IC和MCU進行簡單配置,用於支援向量控制的馬達控制
04/2024
  • MOSFET
  • 車用元件
  • Automotive HVAC
  • Automotive Electric Pump (Water/Oil)
  • 透過使用SmartMCDTM實現小型化的系統,整合了內建向量引擎的MCU和各種外圍電路。
  • 內建MCU的3相無刷馬達無感向量控制
  • 外形尺寸: 130 mm x 73 mm
  • 也可以在主機板頂部使用外部逆變器板來驅動大電流馬達。
03/2024
  • MOSFET
  • Server
  • 配備最新一代元件,實現比現有電源更高的效率
  • 總效率83%(100%負載條件下Vin=50 V )
  • 外形尺寸:198 mm×151 mm
  • 全面提供最新功率MOSFET
02/2024
  • 隔離器/固態繼電器
  • MOSFET
  • Diodes
  • Server
  • Equipped with the latest generation of products to achieve higher efficiency than existing power supplies
  • 1U rack size high efficiency and high power output power supply
  • Total efficiency 95.4 % (Vin=230 V at 50 % load condition)
  • Outline size : 307 mm x 135 mm x 43 mm (including the base plate under the PCB and the top plate covering over the heatsinks)
  • Provides appropriate power devices (MOSFET and SiC diode) and digital Isolator totally
02/2024
  • IGBTs/IEGTs
  • 智能功率 ICs
  • Diodes
  • 微控制器
  • MOSFET
  • 隔離器/固態繼電器
  • 線性 ICs
  • Air Conditioner
  • AC 200V輸入的空調室外機控制電路
  • 一個MCU控制兩個馬達和一個PFC電路
  • 外形尺寸:160 mm×220 mm
  • 除了MCU之外,我們還提供最佳功率元件(IGBT、功率MOSFET、智慧功率元件、 SiC肖特基勢壘二極體)的整體解決方案。
12/2023
  • 馬達驅動 ICs
  • 電源管理 ICs
  • MOSFET
  • Cordless Power Tool
  • Robot Cleaner
  • Cordless Cleaner
  • 使用TC78B011FTG的無須霍爾感應的正弦波無刷馬達驅動電路
  • 外形尺寸:90 mm×50 mm
  • 使用TC78B011FTG的無須霍爾感應的正弦波無刷馬達驅動電路
12/2023
  • Diodes
  • 通用邏輯 ICs
  • 雙極性電晶體
  • 電源管理 ICs
  • 線性 ICs
  • MOSFET
  • Smart Watch
  • Tablet Device
  • Action Camera
  • 2 × 2 cm small board mounted, 2 input 1 output power multiplexer circuit
  • Uses common-drain MOSFET (SSM10N961L)
  • Switches between 20 V and 9 V inputs, and output current is 3 A (Max.)
  • Supports switching of various power supply systems such as USB power delivery, fast charging, and wireless power supply
  • MBB (Make-Before-Break), BBM (Break-Before-Make) operation switchable
11/2023
  • 微控制器
  • 智能功率 ICs
  • Air Conditioner
  • Air Cleaner
  • Sensorless Vector Control, 3-shunt and 1-shunt Configuration Support
  • Outline Size : 130 mm x 85 mm x 53.4 mm
  • Simple configuration by using compact Intelligent Power IC and MCU for motor control supporting vector control
10/2023
  • MOSFET
  • 線性 ICs
  • Solid State Drive
  • Tablet Device
  • Server
  • Simple over temperature detection solution
  • Outline size : 85 mm x 54 mm
  • Can operate with multiple PTC thermistors
09/2023
  • 隔離器/固態繼電器
  • 線性 ICs
  • 通用邏輯 ICs
  • MOSFET
  • 電源管理 ICs
  • Server
  • Uninterruptible power supply
  • LED lighting
  • Drives AC 440 V motor using 1200 V SiC MOSFETs
  • Outline size : 250 mm x 145 mm (Inverter Board)
  • Uses optimum SiC MOSFETs, photocouplers, and operational amplifiers etc.
08/2023
  • 微控制器
  • 智能功率 ICs
  • Air Conditioner
  • Air Cleaner
  • Sensorless Vector Control, 3-shunt and 1-shunt Configuration Support
  • Outline Size : 130 mm x 85 mm x 53.4 mm
  • Simple configuration by using compact Intelligent Power IC and MCU for motor control supporting vector control
08/2023
  • 智能功率 ICs
  • MOSFET
  • Diodes
  • IVI (In-vehicle Infotainment)
  • Automotive USB Power Charger
  • Automotive DC-DC Converter
  • 效率(選項1):96.4%(最大值)(Vin=10.5V, Vout =15V,功率=45W )
  • 效率(選項2):95.5%(最大值)(Vin=10.5V, Vout =15V,功率=45W )
  • 外形尺寸: 90mm×40mm
  • 多種MOSFET可供選擇
05/2023
  • MOSFET
  • 線性 ICs
  • Solid State Drive
  • Tablet Device
  • Server
  • 簡單的過溫檢測解決方案
  • 外形尺寸: 85mm×54mm
  • 可以與多個PTC熱敏電阻結合使用
05/2023
  • MOSFET
  • Server
  • 總效率 : 94.9 % (Vin = -48 V, Vout= 54 V, Pout = 1 kW)
  • 外形尺寸 : 150 mm x 150 mm
  • 採用內建高速二極體的功率MOSFET的高效同步整流器
03/2023
  • 線性 ICs
  • MOSFET
  • 隔離器/固態繼電器
  • 電源管理 ICs
  • Uninterruptible power supply
  • Inverter/Servo
  • 使用150V MOSFET來驅動AC 200V馬達
  • 尺寸:240mm×150mm
  • 採用了最合適的MOSFET和光耦
03/2023
  • 線性 ICs
  • MOSFET
  • Diodes
  • 電源管理 ICs
  • Microwave Oven
  • 低功耗運算放大器TC75S102F(I DD =0.27μA(典型值) )
  • 光、壓力和聲音傳感器應用電路
  • 雙電層電容器充電後工作時間長
  • 各種物聯網設備中傳感器信號的的理想型選擇
  • 外形尺寸:85mm×55mm
11/2022
  • MOSFET
  • Diodes
  • Server
  • Uninterruptible power supply
  • Inverter/Servo
  • 轉換效率: 97.3% ( Vin = 230V , 100%負載條件下)
  • 外觀尺寸: 335mm×165mm
  • 使用最合適的Power MOSFET和二極體
08/2022
  • 微控制器
  • 智能功率 ICs
  • Air Conditioner
  • Air Cleaner
  • 無傳感器向量控制,支持 3 分流或 1 分流配置
  • 外形尺寸: 130 mm × 85 mm × 53.4 mm
  • 馬達控制採用最優智能電源IC和MCU,支持向量控制
08/2022
  • Diodes
  • 通用邏輯 ICs
  • 雙極性電晶體
  • 電源管理 ICs
  • 線性 ICs
  • MOSFET
  • IoT Sensor
  • Robot Cleaner
  • Wireless Earbuds
  • Action Camera
  • Tablet Device
  • Wireless Charger
  • Smart Speaker
  • Smart Watch
  • 2 × 2 cm small board mounted, 2 input 1 output power multiplexer circuit
  • Lineup of 5 types of reference circuits with input voltage from 5 V to 24 V and output current up to 5 A.
  • Supports switching of various power supply systems such as USB power delivery, fast charging, and wireless power supply
  • MBB (Make-Before-Break), BBM (Break-Before-Make) operation switchable
  • Ideal diode characteristics
05/2022
  • MOSFET
  • Programmable Logic Controller
  • Server
  • Multi Function Printer
  • Total efficiency : 88 % (Vin = 24 V, 100 % load)
  • Outline size : 110 mm x 110 mm x 35 mm (excluding input and output terminals on backside)
  • Uses optimum power MOSFETs and photocoupler
02/2022
  • IGBTs/IEGTs
  • Maximum Output Power : 2000 W
  • Outline size : 205 mm x 110 mm
  • Low EMI noise due to optimum IGBT
02/2022
  • MOSFET
  • Programmable Logic Controller
  • Server
  • Multi Function Printer
  • 總效率:90.8%(Vin=48V,100%負載的條件下)
  • 外形尺寸:130mm×115mm×30mm(不包括背面的輸入和輸出端子)
  • 提供採用適合的功率MOSFET和光耦的解決方案
11/2021
  • MOSFET
  • Smart Speaker
  • Tablet Device
  • Robot Cleaner
  • Wireless Charger
  • Wireless Earbuds
  • Non-Isolated Buck DC-DC Converter with synchronous rectification
  • 8 power supply circuit designs with different output voltage and output power
  • Each power supply circuit design has 3 variations
11/2021
  • 雙極性電晶體
  • Diodes
  • 車用元件
  • 智能功率 ICs
  • MOSFET
  • Matrix LED Headlight with independent light control
  • Small Implementation Area
  • Total solution using MOSFETs, Gate drivers, Rectifer diodes and Zener diodes
09/2021
  • 隔離器/固態繼電器
  • IGBT desaturation detection
  • Isolated fault status feedback
  • Soft IGBT turn-off
  • Active Miller clamping
  • Under voltage lockout (UVLO)
09/2021
  • MOSFET
  • 隔離器/固態繼電器
  • 採用TOLL封裝MOSFET,尺寸更小
  • 1U機構尺寸和高效率電源供應器
  • 總效率:93.2%(Vin=230V,100%負載條件下)
  • 外形尺寸:192mm×135mm×40mm
  • 提供採用適合的功率器件(MOSFET)和光耦的解決方案
08/2021
  • MOSFET
  • 隔離器/固態繼電器
  • 高效且袖珍的電源
  • 轉換效率:90%(Vin=230V,100%負載條件下)
  • 外形尺寸:180mm×57mm×40mm
  • 提供採用適合的功率器件(MOSFET)和光耦的解決方案
08/2021
  • MOSFET
  • 隔離器/固態繼電器
  • High efficiency and high power power supply
  • Total efficiency:94.7 % (Vin = -54 V at 100 % load)
  • Outline size:207 mm x 120 mm x 45 mm
  • Provides appropriate power devices (MOSFET) and photocouplers totally
05/2021
  • 隔離器/固態繼電器
  • MOSFET
  • Diodes
  • 1U rack size high efficiency high power output power supply
  • Output voltage 48 V
  • Total efficincy:94.6 % (Vin = 230V at 100 % load condition)
  • Outline size:318 mm x 127 mm x 43 mm (including the base plate under the PCB and top plate covering over the heatsinks)
  • Provides appropriate power devices (MOSFET and SiC diode) and photocouplers totally
03/2021
  • MOSFET
  • 智能功率 ICs
  • Automotive Electro Active Suspension
  • Automotive Integrated Starter Generator
  • Automotive Brake Control
  • Automotive On-board Charger
  • Automotive V2X
  • Semiconductor-relay drive circuit using TPD7106F and 6pcs of power MOSFET, TKR74F04PB
  • Reverse connection of power supply assuming reverse connection of the car battery
  • Input voltage : 12V
  • Maximum load current : 200A
  • Built-in charge pump circuit
03/2021
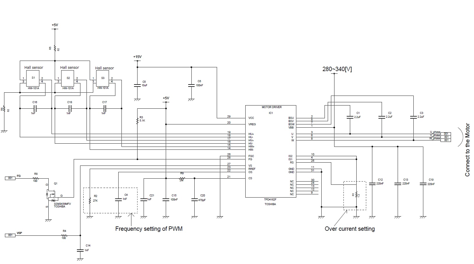
  • MOSFET
  • 馬達驅動 ICs
  • 微控制器
  • The board is designed to a doughnut shape according to the fan form.
  • MOSFETs for the motor drive, brushless DC motor pre-driver IC TC78B027FTG, and the microcontroller for control are mounted on a board.
  • Compact board size (Diameter 40mm, 4 layer board)
01/2021
  • 馬達驅動 ICs
  • 智能功率 ICs
  • The board is designed to a doughnut shape according to the fan form.
  • Brushless DC motor controller IC TC78B041FNG and high Voltage 3-phase motor driver IC TPD4204F are mounted on the board.
  • Built-in regulator circuit, protection feature and detection function in IC help to simplify peripheral circuit design.
12/2020
  • MOSFET
  • 智能功率 ICs
  • H-bridge DC motors drive circuit using TPD7212F/FN and power MOSFET TPW1R104PB
  • Various protection circuits using TPD7104AF for automotive and power MOSFET TPW1R104PB
  • Input voltage : 12V
  • Over current detection function
  • Power supply reverse connection protection function
  • Output cutoff function
  • Output-voltage monitoring function
  • Charge pump circuit voltage monitoring function
10/2020
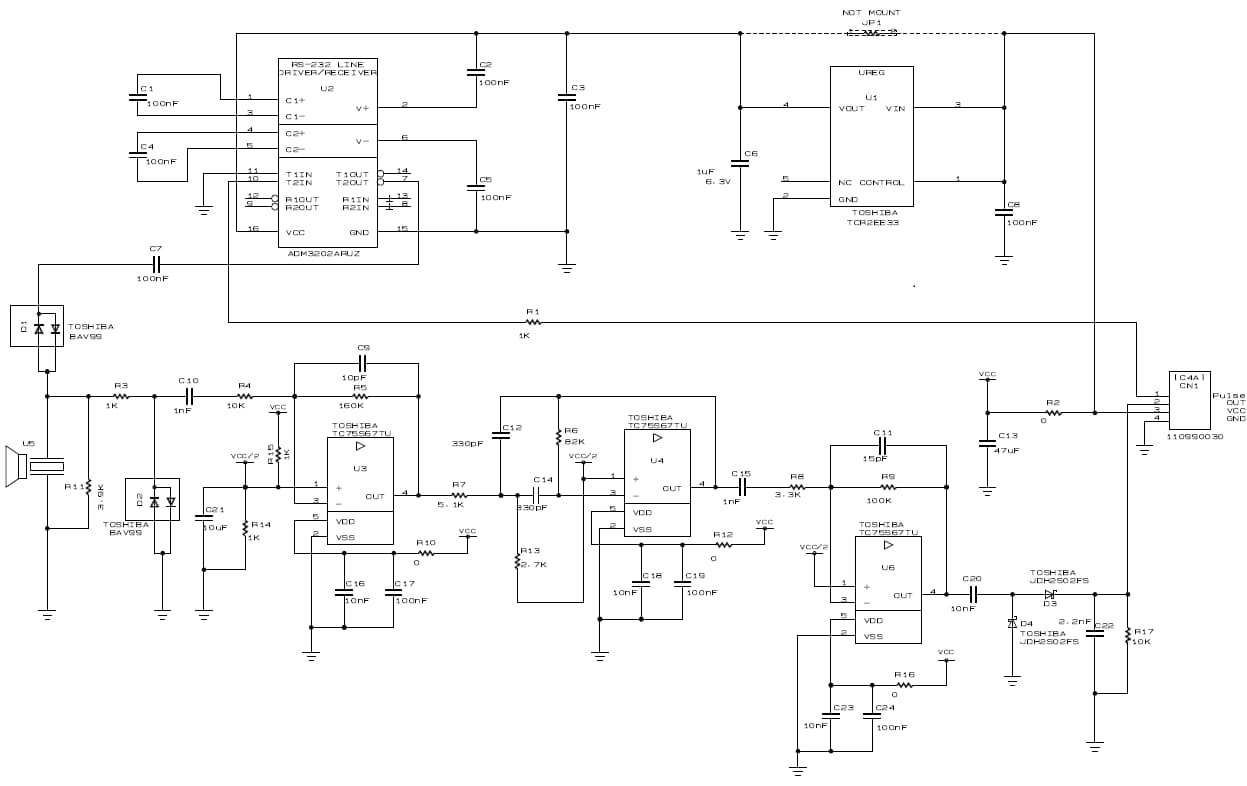
  • 線性 ICs
  • Super low noise level
  • Measure to 2A
  • Small board size
10/2020
  • 馬達驅動 ICs
  • Design Guide for DIY Car based on general motor driver IC TB67H450FNG.
  • By individually controlling the drive wheel motors (left and right), various patterns of operation are realized.
  • Arduino Nano is used as microcontroller board for controlling operation.
10/2020
  • MOSFET
  • 智能功率 ICs
  • Automotive Integrated Starter Generator
  • Automotive Radiator Fan
  • Automotive Electro Active Suspension
  • Automotive USB Power Charger
  • 3-phase BLDC motors drive circuit using TPD7212F/FN and power MOSFET TPW1R104PB
  • Various protection circuits using TPD7104AF for automotive and power MOSFET TPW1R104PB
  • Input voltage : 12V
  • Over current detection function
  • Power supply reverse connection protection function
  • Output cutoff function
  • Output-voltage monitoring function
  • Charge pump circuit voltage monitoring function
09/2020
  • MOSFET
  • 智能功率 ICs
  • High voltage power side and low voltage signal side terminal are separated.
  • Bootstrap circuits give simple high-side supply.
  • Bootstrap diodes are built-in.
  • PWM and 3-phase decode circuit are built-in.
  • Selectable pulse-per-revolution output of 3 pulses or 1 pulse
  • 3-phase bridge output using IGBTs
  • FRDs are built-in.
  • Included over-current and current limit and under-voltage protection, and thermal shutdown.
  • Compatible with Hall element input and Hall IC input.
  • Compact package: HSSOP31 (11.93 mm × 17.5 mm × 2.2 mm)
05/2020
  • 馬達驅動 ICs
  • The kind of MOSFET which can be mounted on the top side and the bottom side of the PCB is different, and it corresponds to two kinds of MOSFET packages (Top: TSON Advance, Bottom: UDFN6B). 
    (TSON Advance: TPN11003NL/TPN8R903NL etc., UDFN6B: SSM6K513NU/SSM6K504NU etc.)
  • Only by mounting 6 MOSFETs and right angle connector on the PCB, it is possible to connect to the evaluation board of TC78B009FTG/TC78B027FTG.
05/2020
  • MOSFET
  • Bundled simulation circuit and device models.
  • Able to edit power supply specificatoin and devices freely.
  • Able to set power supply specificatoin and ciruit parameters on OrCAD®
05/2020
  • MOSFET
  • Bundled simulation circuit and device models.
  • Able to edit power supply specificatoin and devices freely.
  • Able to set power supply specificatoin and ciruit parameters on OrCAD®
05/2020
  • MOSFET
  • Bundled simulation circuit and device models.
  • Able to edit power supply specificatoin and devices freely.
  • Able to set power supply specificatoin and ciruit parameters on OrCAD®
05/2020
  • MOSFET
  • Bundled simulation circuit and device models.
  • Able to edit power supply specificatoin and devices freely.
  • Able to set power supply specificatoin and ciruit parameters on OrCAD®
05/2020
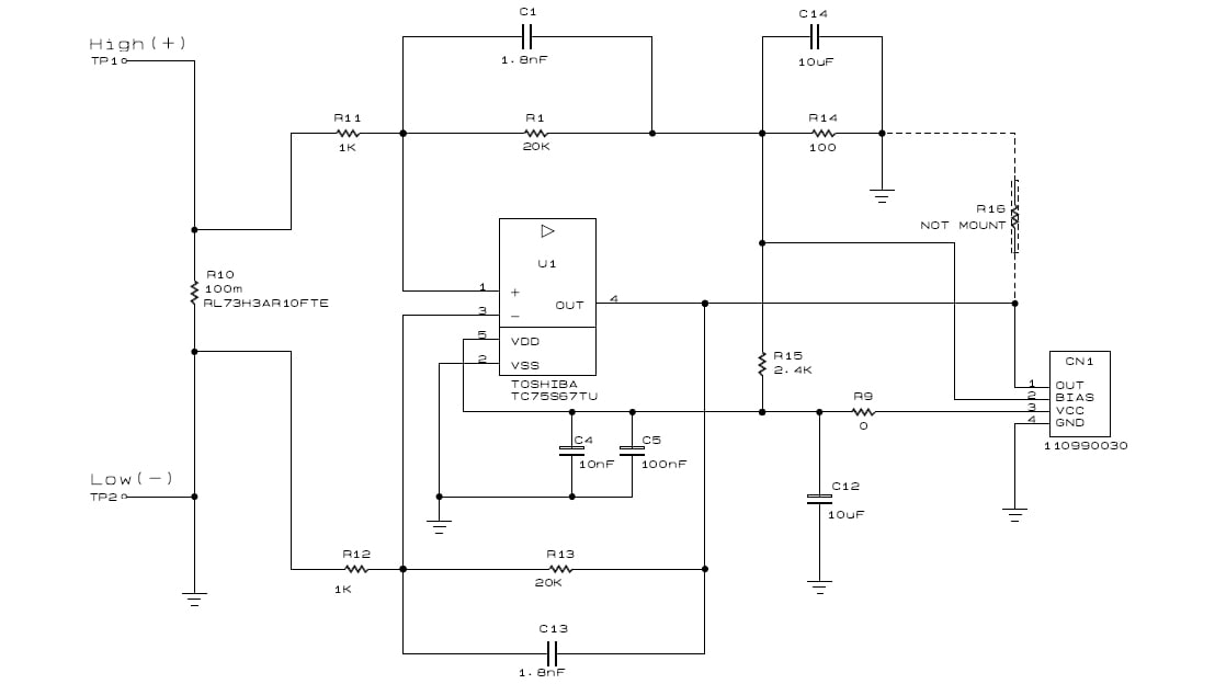
  • 線性 ICs
  • 電源管理 ICs
  • Diodes
  • Super low noize level
  • Measure to 6m
  • Small board size
04/2020
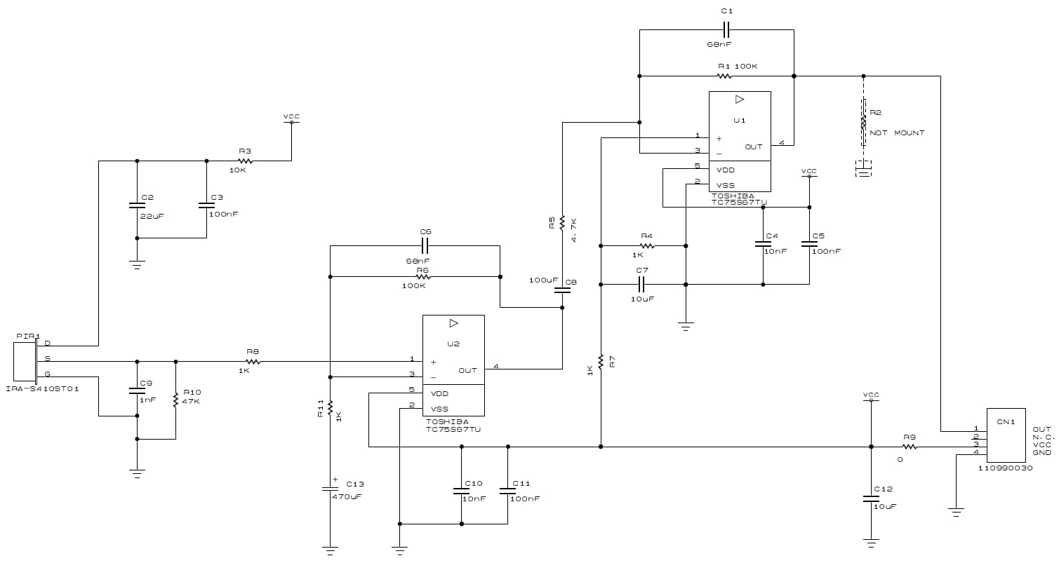
  • 線性 ICs
  • Human Sensor
  • Super low noize level
  • Detectable to 7m
  • Small board size
04/2020
  • 線性 ICs
  • Super low noize level
  • Wearable on body
  • Small board size
11/2019
  • 電源管理 ICs
  • MOSFET
  • High input voltage: VIN (Max) = 18 V
  • High output current: IOUT(DC) = 5.0 A
  • Low ON resistance : RON = 28 mΩ(Typ)
  • Adjustable over current protection : 5.0 A(Max)
  • Fixed over voltage clamp
  • Programable slew rate control by external capacitance for Inrush current reduction
  • Programable under voltage lockout by external resistor
  • Reverse current blocking support by built in MOSFET Driver
  • Thermal shutdown
  • Auto-discharge
  • Small packgae : WSON10B (3.0 mm x 3.0 mm, t: 0.7 mm (Typ))
11/2019
  • MOSFET
  • Bundled simulation circuit and device models.
  • Able to edit power supply specificatoin and devices freely.
  • Able to set power supply specificatoin and ciruit parameters on OrCAD®
09/2019
  • MOSFET
  • Bundled simulation circuit and device models.
  • Able to edit power supply specificatoin and devices freely.
  • Able to set power supply specificatoin and ciruit parameters on OrCAD®
08/2019
  • MOSFET
  • undled simulation circuit and device models.
  • Able to edit power supply specificatoin and devices freely.
  • Able to set power supply specificatoin and ciruit parameters on OrCAD®
08/2019
  • MOSFET
  • 隔離器/固態繼電器
  • Solid state relay acheives ""longer life"", ""higher reliability"", and ""more silence"" compared with mechanical relay
  • Photovoltaic coupler : TLP3906
  • MOSFET : TPH1R306PL
06/2019
  • 隔離器/固態繼電器
  • 微控制器
  • 智能功率 ICs
  • Refrigerator
  • The combination of TPD4207F and TMPM4K0FSADUG achieves high efficiency compressor motor (BLDC) drive by vector control
  • Able to drive a compressor motor which requires high current at startup because of improved current rating (5A) due to low on resitance (0.44Ω(typ)) MOSFETs installed
  • Built-in a voltage regulator, a current limit and an undervoltage protection circuit help to simplify board design
01/2019
  • 隔離器/固態繼電器
  • MOSFET
  • Diodes
  • Total efficiency : 92.8%(Vin=54.5V, 30% load)
  • Outline size : 160mm x 100mm x 30mm
  • Provides appropriate power MOSFETs and photocouplers totally.
12/2018
  • MOSFET
  • Bundled simulation circuit and device models
  • Able to edit power supply specificatoin and devices freely
  • Able to set powef supply specificatoin and ciruit parameters on OrCAD®
11/2018
  • MOSFET
  • Bundled simulation circuit and device models
  • Able to edit power supply specificatoin and devices freely
  • Able to set powef supply specificatoin and ciruit parameters on OrCAD®
10/2018
  • Cordless Power Tool
  • Wireless Charger
  • Smart Watch
  • Electric Shaver
  • Wireless Earbuds
  • Uninterruptible power supply
  • Robot Cleaner
  • Action Camera
  • Washing Machine
  • Smart Plug
  • Tablet Device
  • LED lighting
  • Thermostat
  • Refrigerator
  • Solid State Drive
  • Electric Toothbrush
  • Surveillance Camera
  • IoT Sensor
  • Ultra small package WCSP4F (0.645 mm x 0.645 mm (typ.), t: 0.33 mm (max))
  • Low quiescent bias current IB = 0.34 μA (up to 1.5V Output products, typ.) @IOUT = 0 mA
  • Wide range output voltage (VOUT = 0.8 V to 5.0 V)
  • High ripple rejection ratio 70 dB (0.8V Output product, typ.)@1 kHz
  • Fast load transient response ±60 mV (0.8V Output product, typ.) @1 mA⇔50 mA, COUT = 1 μF
  • Low dropout voltage VDO = VIN - VOUT = 155 mV (3.3V Output product, typ.) @IOUT = 300 mA
  • Overcurrent protection function
  • Thermal shutdown function
  • Built-in auto-discharge function (TCR3UGxxA series) / Not-built-in auto-discharge function (TCR3UGxxB series)
  • Inrush current reduction function ( output voltage soft start )
10/2018
  • MOSFET
  • Bundled simulation circuit and device models
  • Able to edit power supply specificatoin and devices freely
  • Able to set power supply specificatoin and ciruit parameters on OrCAD®
09/2018
  • Cordless Power Tool
  • Wireless Charger
  • Smart Watch
  • Electric Shaver
  • Wireless Earbuds
  • Uninterruptible power supply
  • Robot Cleaner
  • Action Camera
  • Washing Machine
  • Smart Plug
  • Tablet Device
  • LED lighting
  • Thermostat
  • Refrigerator
  • Solid State Drive
  • Electric Toothbrush
  • Surveillance Camera
  • IoT Sensor
  • Ultra small package WCSP6F (0.8 mm x 1.2 mm (typ.), t: 0.33 mm (max))
  • Wide range output voltage (0.65 V to 3.6 V)
  • Fast load transient response -100 / +115 mV (typ.)@ 0.01 A⇔1.5 A, COUT = 4.7 μF
  • High ripple rejection ratio 95 dB (typ.)@1 kHz
  • Overcurrent protection function
  • Thermal shutdown function
  • Auto-discharge function
  • Inrush current reduction function ( output voltage soft start )
  • Under voltage lockout function: 0.5 V (typ.)
09/2018
  • 隔離器/固態繼電器
  • MOSFET
  • Diodes
  • Total efficiency : 94.5%(Vin=48V, 100% load)
  • Outline size : 82mm x 82mm x 24mm
  • Provides appropriate power MOSFETs and photocouplers totally.
08/2018
  • MOSFET
  • Diodes
  • Air Conditioner
  • Bundled simulation circuit and device models
  • Able to edit power supply specificatoin and devices freely
  • Able to set powef supply specificatoin and ciruit parameters on OrCAD®
08/2018
  • MOSFET
  • Diodes
  • Air Conditioner
  • Bundled simulation circuit and device models
  • Able to edit power supply specificatoin and devices freely
  • Able to set powef supply specificatoin and ciruit parameters on OrCAD®
08/2018
  • MOSFET
  • Diodes
  • Air Conditioner
  • Bundled simulation circuit and device models
  • Able to edit power supply specificatoin and devices freely
  • Able to set powef supply specificatoin and ciruit parameters on OrCAD®
08/2018
  • 隔離器/固態繼電器
  • IGBTs/IEGTs
  • Highly integrated 4.0 A output current IGBT gate drive photocoupler
  • Build-in IGBT non-saturation detection function, active mirror clamp function and Fault signal feedback function
  • Minimize circuit design effort, number of components and PCB area
  • Wide operating temperature range : -40 to 110 ℃
  • Isolation voltage : 5000Vrms(min.)
08/2018
  • MOSFET
  • 隔離器/固態繼電器
  • Total efficiency : 93.5%(Vin=230V, 100% load)
  • Outline size : 225mm x 120mm x 65mm(including the base plate under the PCB and the heatsinks)
  • Provides appropriate power MOSFETs and photocouplers totally.
07/2018
  • Air Conditioner
  • The TPD4152F can drive a BLDC motor directly without a PWN cotroller IC because of built-in a PWM circuit, a three-phase distribution circuit, high-side/low-side gate drivers, and output IGBT/FRD.
  • Capable for AC200V main applications because of integrated 600V IGBT and FRD
  • Bulit-in an over temperature protecton circuit and an undervoltage protection circuit help to simplify board design
07/2018
  • 馬達驅動 ICs
  • 線性 ICs
  • This reference design provides the the Motor Control Closed-loop system using Toshiba's 3 phase brushless DC motor driver IC TB6605FTG.
  • The board is designed as a plug-in board (Shield) for Arduino UNO platform. effeciency.
07/2018
  • Cordless Power Tool
  • Air Conditioner
  • The combinaion of TPD4204F and TB6634FNG achieves high efficiency sine-wave control type of BLDC motgor drive
  • Able to use for AC 200V main applications in regions or coutries with unstable power distribution
  • Bulit-in a voltage regulator, a current limite and an undervoltage protection circuit help to simplify board design
07/2018
  • Cordless Power Tool
  • Air Conditioner
  • The combinaion of TPD4206F and TB6634FNG achieves high efficiency sine-wave control type of BLDC motgor drive
  • Suitable for AC 200V main applications in regions or coutries with stable power distribution
  • Bulit-in a voltage regulator, a current limite and an undervoltage protection circuit help to simplify board design
07/2018
  • The TPD4151F can drive a BLDC motor directly without a PWN cotroller IC because of built-in a PWM circuit, a three-phase distribution circuit, high-side/low-side gate drivers, and output IGBT/FRD.
  • Suitable for AC100V main applications because of integrated 250V IGBT and FRD
  • Bulit-in an over temperature protecton circuit and an undervoltage protection circuit help to simplify board design
07/2018
  • 電源管理 ICs
  • MOSFET
  • Wide input voltage range: VIN = 2.7 to 28V
  • Auto output discharge function
  • Charge pump for VGATE
  • Inrush current suppression circuit
  • Overvoltage lockout (≥28V)
  • Undervoltage lockout (≤2.7V)
  • Protection against reverse current from external back-to-back MOSFETs
04/2018
  • 電源管理 ICs
  • MOSFET
  • Wide input voltage range: VIN = 2.7 to 28V
  • Auto output discharge function
  • Charge pump for VGATE
  • Inrush current suppression circuit
  • Overvoltage lockout (≥28V)
  • Undervoltage lockout (≤2.7V)
  • Protection against reverse current from external back-to-back MOSFETs
04/2018
  • Diodes
  • Small package: 0.5 mm pitch WCSP9 ( 1.5 mm x 1.5 mm, t: 0.5 mm (Typ.)) , PD = 1.65 W
  • High input voltage: VIN (Max) = 28 V
  • High output current: IOUT (DC) = 3.0 A
  • Low ON resistance : RON = 73 mΩ (Typ.) at VIN = 4.5 V, IOUT = - 1.0 A
  • Inrush current reducing circuit ( slew rate control )
  • Over voltage lockout circuit : 6.6 V at 301G, 10.5 V at 302G, and 15.5 V at 303G (Typ.)
  • Under voltage lockout circuit: 2.9 V (Typ.)
04/2018
  • 電源管理 ICs
  • Cordless Power Tool
  • Wireless Charger
  • Smart Watch
  • Electric Shaver
  • Wireless Earbuds
  • Uninterruptible power supply
  • Robot Cleaner
  • Action Camera
  • Washing Machine
  • Smart Plug
  • Tablet Device
  • LED lighting
  • Thermostat
  • Refrigerator
  • Solid State Drive
  • Electric Toothbrush
  • Surveillance Camera
  • IoT Sensor
  • Ultra Small package WCSP6F (0.8 mm x 1.2 mm (typ.), t: 0.33 mm (max))
  • Wide range Output Voltage (Fixed Output Voltage 0.65 V to 3.6 V ,Adjustable Output Voltage 0.6 V to 3.6 V)
  • Fast load transient response -100 / +115 mV (typ.)@ 0.01 A⇔1.5 A, COUT = 4.7 μF
  • High Ripple rejection ratio 95 dB (typ.)@1 kHz
  • Overcurrent protection function
  • Thermal shutdown function
  • Auto-discharge function
  • Inrush current reduction function ( output voltage soft start )
  • Under voltage lockout function: 0.5 V (Typ.)
04/2018
  • Diodes
  • Small package: 0.5 mm pitch WCSP16C (1.9 mm x 1.9 mm, t: 0.5 mm (typ.)), PD = 1.65 W
  • High input voltage: VIN (Max) = 36 V
  • High output current: IOUT (DC) = 2.0 A, per channel
  • Low ON resistance : RON = 98 mΩ (typ.) at VIN = 4.5 V, IOUT = - 1.0 A
  • Over voltage lockout function: 12.0 V at 321G, 15.0 V at 322G, 323G (typ.)
  • Under voltage lockout function: 2.9 V (typ.)
  • Auto select mode: a function that IC outputs regular input voltage automatically after judging whether a regular voltage of VINA or VINB.
  • Manual select mode: a function that is selected by VSEL to output voltage.
  • FLAG output
  • FLAG function at Auto select mode: FLAG signal is output the Low level VINA or VINB is selected. (VINA at 321G/322G, VINB at 323G)
  • FLAG function at Manual select mode: FLAG signal is output the Low level when VINA or VINB is out of regular voltage.
  • Reverse current blocking per channel (switch off state)
  • Inrush current reducing circuit
  • Thermal shutdown circuit
04/2018
  • MOSFET
  • MOSFET behavior in parallel operation analyzed via circuit simulation
  • Device: TPH1R306PL (SOP Advance package), 60V U-MOSIX-H series
  • Suitable for Secondary-side synchronous rectification for AC-DC and DC-DC power supplies, and primary-side for DC-DC power supplies
  • Provides solution to achieve higher output power
04/2018
  • MOSFET
  • MOSFET behavior in parallel operation analyzed via circuit simulation
  • Device: TK62N60X (TO-247 package), 600V DTMOSIV-H series
  • Suitable for PFC circuits and primary-side in AC-DC power supplies
  • Provides solution to achieve higher output power
04/2018
  • MOSFET
  • Introduction of TO-247-4L package with 4-lead structure including additional source terminal
  • Achieves reduced gate signal oscillation and lower switching loss than 3-lead package
  • Minimizes impact of parasitic inductance in source wiring
04/2018
  • MOSFET
  • Introduction of DFN8x8 package with 4-lead structure including additional source terminal
  • Achieves reduced gate signal oscillation and lower switching loss than 3-lead package
  • Minimizes impact of parasitic inductance in source wiring
04/2018
  • MOSFET
  • 智能功率 ICs
  • Automotive Electro Active Suspension
  • Automotive Integrated Starter Generator
  • Automotive Brake Control
  • Automotive On-board Charger
  • Automotive V2X
  • Solid state relay application with two pairs of TPD7104AF and TKR74F04PB
  • Input voltage : 12V
  • Maximum load current : 40A
  • Load short circuit(over current) detection function
  • Power supply reverse connection protection function
04/2018
  • 隔離器/固態繼電器
  • Inverter/Servo
  • IH Cooking Heater
  • Optically coupled isolation amplifier
  • Common mode noise imunity : 15kV/μs(Min)
  • Low comsumption current : Primary side 8.6mA(typ.), Secondary side 6.2mA(typ.)
04/2018
  • 隔離器/固態繼電器
  • Inverter/Servo
  • IH Cooking Heater
  • Optically coupled isolation amplifier
  • Common mode noise imunity : 15kV/μs(Min)
  • Low comsumption current : Primary side 8.6mA(typ.), Secondary side 6.2mA(typ.)
04/2018
  • 隔離器/固態繼電器
  • Inverter/Servo
  • IH Cooking Heater
  • Optically coupled isolation amplifier
  • Common mode noise imunity : 15kV/μs(Min)
  • Low comsumption current : Primary side 8.6mA(typ.), Secondary side 6.2mA(typ.)
  • Thin package(SO8L) contributes flexible PCB design
04/2018
  • 隔離器/固態繼電器
  • Inverter/Servo
  • IH Cooking Heater
  • Optically coupled isolation amplifier
  • Common mode noise imunity : 15kV/μs(Min)
  • Low comsumption current : Primary side 8.6mA(typ.), Secondary side 6.2mA(typ.)
  • Thin package(SO8L) contributes flexible PCB design
04/2018
  • 隔離器/固態繼電器
  • MOSFET
  • Diodes
  • Air Conditioner
  • 1U rack size high efficiency and high power output power supply
  • Total efficiency 93%(Vin=230V at 100% load condition)
  • Outline size : 307 mm x 133 mm x 43 mm(including the base plate under the PWB and the top plate covering over the heatsinks)
  • Provides appropriate power devices(MOSFET and SiC diode) and photocouplers totally
10/2017
開啟新視窗