Linear ICs

Toshiba offers a wide range of linear ICs including op amps, comparators, transistor arrays, and power amplifier ICs.

Lineup

Operational Amplifiers and Comparators
Toshiba offers low-noise-type, ultra-low-current-consumption-type, and input/output full-range-type (Input/Output Rail-to-Rail) products.
Thermoflagger™ (Over temperature detection IC)
Toshiba Thermoflagger™ with PTC thermistor detects abnormal over temperature of electronic devices. This solution can detect a wide area of abnormal over temperature at inexpensive.
Transistor Arrays
High-efficiency and large-current drive is achieved by changing from bipolar transistor type to DMOS FET type.
Automotive audio power amplifier ICs
Toshiba’s audio power amplifier for in-vehicle adopts the low on-resistance 0.13um process with the leading edge and top-class in the industry, and realize the high quality design by including the various protection functions and the original safety function for in-vehicle.
Magnetic Sensors
Toshiba magnetic sensors feature excellent magnetic detection and a small package that is easy to use. We offer the high-sensitivity-type TCS30 series and the standard-type TCS40 series.

Cross Reference Search

About information presented in this cross reference

The information presented in this cross reference is based on TOSHIBA's selection criteria and should be treated as a suggestion only. Please carefully review the latest versions of all relevant information on the TOSHIBA products, including without limitation data sheets and validate all operating parameters of the TOSHIBA products to ensure that the suggested TOSHIBA products are truly compatible with your design and application.Please note that this cross reference is based on TOSHIBA's estimate of compatibility with other manufacturers' products, based on other manufacturers' published data, at the time the data was collected.TOSHIBA is not responsible for any incorrect or incomplete information. Information is subject to change at any time without notice.

Documents

Technical topics

Reference Design

This is a picture of eFuse Application Circuit (with Thermal Shutdown).
eFuse Application Circuit (with Thermal Shutdown)
This reference design provides design guide, data and other contents of eFuse IC Application Circuit (with Thermal Shutdown) built on a small board. This circuit provides over temperature detection and protection by combining the eFuse IC and the ThermoflaggerTM (Over Temperature Detection IC).
This is a picture of eFuse Application Circuit (with Enhanced Overcurrent Protection).
eFuse Application Circuit (with Enhanced Overcurrent Protection)
This reference design provides design guide, data and other contents of eFuse IC Application Circuit (with Enhanced Overcurrent Protection) built on a small board.This circuit provides precise overcurrent shutdown by combining the eFuse IC and the ThermoflaggerTM used as an overcurrent detection device.
Over Temperature Detection IC Thermoflagger™ Application Circuit (TCTH021AE / Push-pull type)
This reference design provides design guide, data and other contents of Over Temperature Detection IC Thermoflagger™ Application Circuits (TCTH021AE / Push-pull type). In combination with PTC thermistor(s), the Thermoflagger™ can be used to detect over temperature at multiple locations within a device. Details of other application circuits of the Thermoflagger™ are also provided.
Over Temperature Detection IC Thermoflagger™ Application Circuit (TCTH021BE / Open-drain type)
This reference design provides design guide, data and other contents of Over Temperature Detection IC Thermoflagger™ Application Circuit (TCTH021BE / Open-drain type). In combination with PTC thermistor(s), this Thermoflagger™ can be used to detect over temperature at multiple locations within a device.
PCB Photo (example)
3-Phase Multi-Level Inverter using MOSFET
This reference design provides design guide, data and other contents of the 3-Phase Multi-Level Inverter with 5 level output. It uses 150 V MOSFETs to drive AC 200 V Motor.
PCB Photo (example)
Application Circuit of Low Power Consumption Op-Amp TC75S102F
Application circuits of low power consumption Op-Amp TC75S102F for use with various sensors. These application circuits can be used for devices requiring long battery life, IoT sensor, energy harvesting, etc.
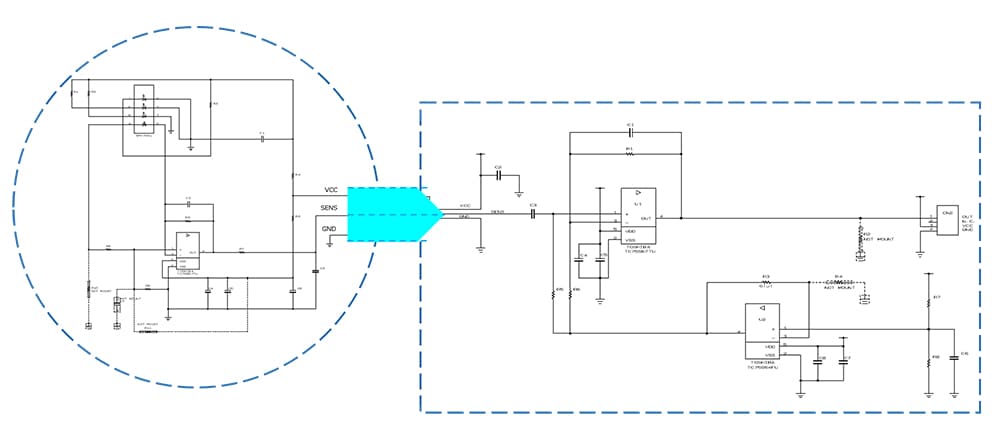
Diagram of application circuit of Low Noise Op-amp TC75S67TU for current sensor.
Application Circuit of Low Noise Op-amp TC75S67TU for Current Sensor
The circuit used low noise op-amp TC75S67TU as sensing amplifier Introduction of current sensor application of TC75S67TU Current sensor application method and notes of TC75S67TU
Circuit diagram of TPD4162F square-wave control type BLDC motor drive circuit.
TPD4162F Square-Wave Control Type BLDC Motor Drive Circuit
The square-wave control type brushless DC motor driver using TPD4162F in compact pakage. The design method of circuit and PCB such as calculation of constants, is described.
Circuit of application circuit of low noise Op-amp TC75S67TU for ultrasonic distance sensor.
Application Circuit of Low Noise Op-amp TC75S67TU for Ultrasonic Distance Sensor
Ultrasonic distance sensor used low noise Op-amp TC75S67TU Introduction of US distance sensor application of TC75S67TU US distance sensor application method and notes of TC75S67TU
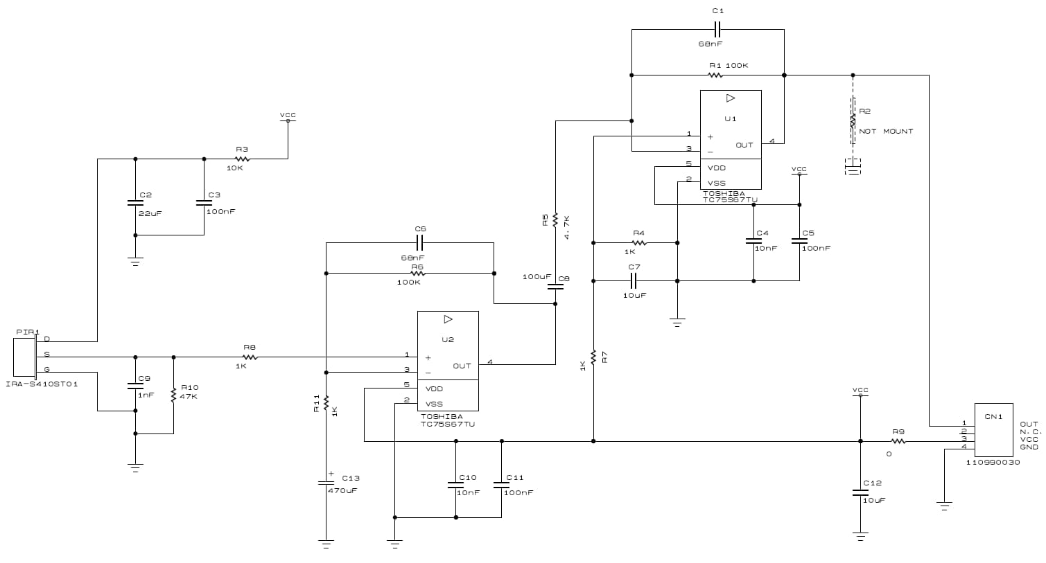
Circuit of application circuit of low noise Op-Amp TC75S67TU for pyroelectric infrared sensor.
Application Circuit of Low Noise Op-Amp TC75S67TU for Pyroelectric Infrared Sensor
Pyroelectric infrared sensor used low noise Op-amp TC75S67TU Introduction of infrared sensor application of TC75S67TU Human sensor application method and notes of TC75S67TU
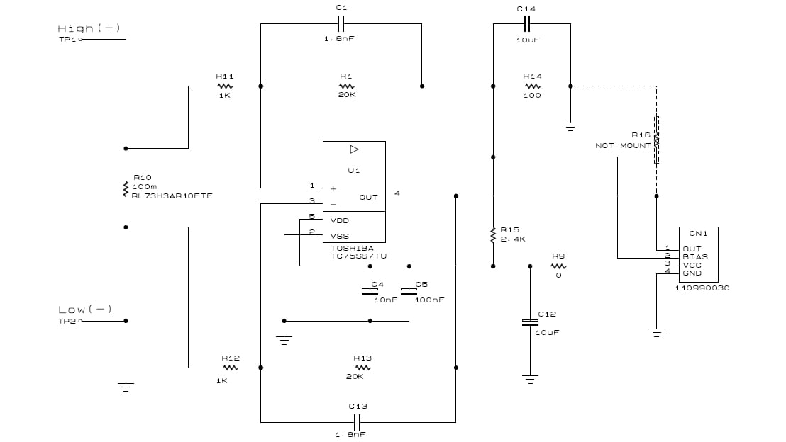
Circuit of application circuit of low noise Op-amp TC75S67TU for pulse sensor.
Application circuit of low noise Op-amp TC75S67TU for pulse sensor
The application circuit to the pulse sensor of the photon detection system of low noise level Op-amp TC75S67TU. Describes design guidance of the small pulse sensor circuit

Contacts

Technical inquiry

Contact us

Contact us

Frequently Asked Questions

FAQs
A new window will open