Single-Output High-Side N-Channel Power MOSFET Gate Driver Application and Circuit of the TPD7104AF

This reference design provides examples of application circuit and simulation for TPD7104AF which features short load protection, reverse power connection protection and others.

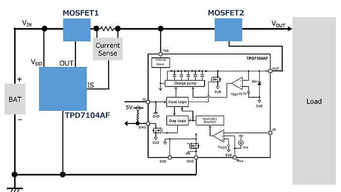
Short circuit detection circuit block diagram of single-output High-Side N-Channel Power MOSFET Gate Driver application and circuit of the TPD7104AF.
Power supply reverse protection circuit block diagram of single-output High-Side N-Channel Power MOSFET Gate Driver application and circuit of the TPD7104AF.

Features

  • Solid state relay application with two pairs of TPD7104AF and TKR74F04PB
  • Input voltage : 12V
  • Maximum load current : 40A
  • Load short circuit(over current) detection function
  • Power supply reverse connection protection function

Specifications

  • Introduction of solid state relay application with TPD7104AF and power MOSFET
  • Description of the load short circuit(over current) detection function and the power supply reverse connection protection function
  • Design example of 40A capable solid state relay application
  • Operation confirmation by spice simulation

Download overview material for solution

Design Documents

Materials for designers, such as an overview of circuit operation and explanations of design considerations. Please click on each tab to view the contents.

Design Data

Provides circuit data that can be loaded into EDA tools, PCB layout data, and data used in PCB manufacturing. Available in formats from multiple tool vendors. You can freely edit it with your preferred tool.

Used Toshiba Items

Part Number Device Category Portion Usage Description
Intelligent power device (High side power-MOSFET driver with built-in charge pump) 2 Automotive Gate driver for High-side switch, PS-8
Power MOSFET (N-ch single 30V<VDSS≤60V) 2 N-ch MOSFET, 40 V, 250 A, 0.00074 Ω@10V, TO-220SM(W)

Related Documents

We provide materials useful for designing and considering similar circuits, such as application notes for installed products. Please click on each tab to view the contents.

Applications

Automotive On-board Charger
Such as reduction of power consumption and miniaturization of circuit boards are important in designing on-board charger. Toshiba provides information on a wide range of semiconductor products suitable for DC-DC converter units, power supply units, etc., along with circuit configuration examples.
Automotive V2X
Such as reduction of power supply and signal noise and reduction of power consumption are important in designing V2X. Toshiba provides information on a wide range of semiconductor products suitable for RF block units, power supply units, etc., along with circuit configuration examples.
Automotive Brake Control
Such as reduction of power consumption and miniaturization are important in designing brake control. Toshiba provides information on a wide range of semiconductor products suitable for brake actuator unit, motor driving unit and power supply units, etc., along with circuit configuration examples.
Automotive Electro Active Suspension
Such as reduction of power consumption and miniaturization are important in designing electro active suspension. Toshiba provides information on a wide range of semiconductor products suitable for motor drive units, power supply units, etc., along with circuit configuration examples.
Automotive Integrated Starter Generator
Such as ensuring tolerance to motor lock current and reduction of power consumption are important in designing ISG. Toshiba provides information on a wide range of semiconductor products suitable for motor drive units, communication units, power supply units, etc., along with circuit configuration examples.

Contacts

Technical inquiry

Contact us

Contact us

Frequently Asked Questions

FAQs

Do you want to add this page to your favorites?

Do you want to remove this page from your favorites?

Membership registration required
A new window will open