※ : Products list (parametric search)
※ : Products list (parametric search)
※ : Products list (parametric search)
※ : Products list (parametric search)
※ : Products list (parametric search)
※ : Products list (parametric search)
※ : Products list (parametric search)
※ : Products list (parametric search)
This webpage doesn't work with Internet Explorer. Please use the latest version of Google Chrome, Microsoft Edge, Mozilla Firefox or Safari.
require 3 characters or more. Search for multiple part numbers fromhere.
The information presented in this cross reference is based on TOSHIBA's selection criteria and should be treated as a suggestion only. Please carefully review the latest versions of all relevant information on the TOSHIBA products, including without limitation data sheets and validate all operating parameters of the TOSHIBA products to ensure that the suggested TOSHIBA products are truly compatible with your design and application.Please note that this cross reference is based on TOSHIBA's estimate of compatibility with other manufacturers' products, based on other manufacturers' published data, at the time the data was collected.TOSHIBA is not responsible for any incorrect or incomplete information. Information is subject to change at any time without notice.
require 3 characters or more.
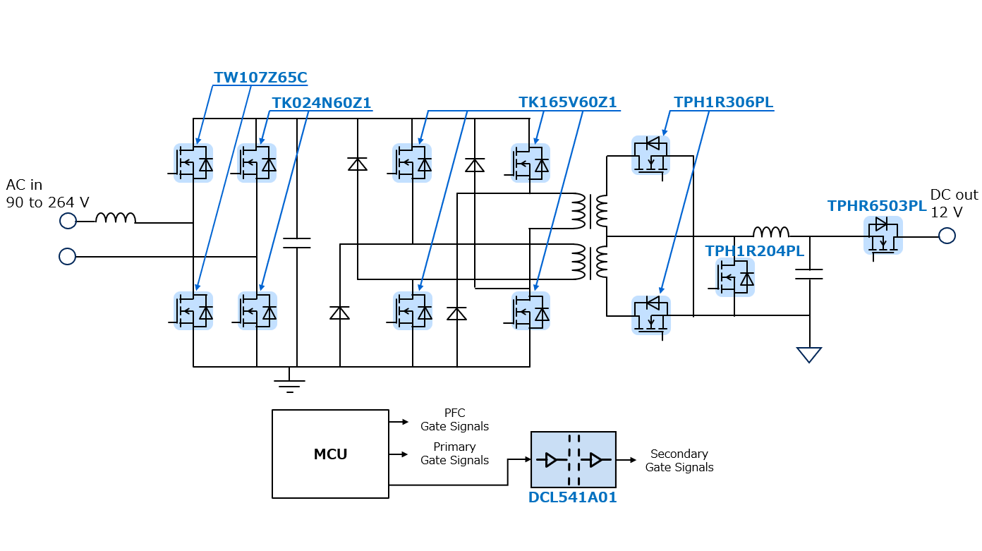
This design is an AC-DC converter for servers that generates DC 12V from an input of AC 90 to 264V and delivers up to 1.1kW output.
It is equipped with an output ORing circuit, enabling redundant operation.
Components are selected with consideration for height when mounted on a PCB, making it suitable for use in 1U-sized power supplies.
We provide design information including key circuit design points, usage instructions, adjustment methods for each section, circuit diagrams, and PCB layout data to support your development.
Click on components for more details
| Input voltage | AC 90V to 264V |
|---|---|
| Output voltage | DC 12V |
| Output power | 1.1kW |
| Circuit topology | Totem-pole PFC+ITTF+ORing |
Materials for designers, such as an overview of circuit operation and explanations of design considerations. Please click on each tab to view the contents.
Provides circuit data that can be loaded into EDA tools, PCB layout data, and data used in PCB manufacturing. Available in formats from multiple tool vendors. You can freely edit it with your preferred tool.
| Part Number | Device Category | Application Area – Qty | Description |
|---|---|---|---|
| Power SiC MOSFETs | PFC Circuit・2 | N-ch SiC MOSFET, 650 V, 0.107 Ω(typ.)@18 V, TO-247-4L(X), 3rd Gen. | |
| Power MOSFET (N-ch 500V<VDSS≤700V) | PFC Circuit・3 | N-ch MOSFET, 600 V, 0.024 Ω@10V, TO-247, DTMOSⅥ | |
| Power MOSFET (N-ch 500V<VDSS≤700V) | ITTF Circuit・4 | N-ch MOSFET, 600 V, 0.165 Ω@10V, DFN 8 x 8, DTMOSⅥ | |
| Power MOSFET (N-ch single 30V<VDSS≤60V) | ITTF Circuit・2 | N-ch MOSFET, 40 V, 0.00124 Ω@10V, SOP Advance, U-MOSⅨ-H | |
| Power MOSFET (N-ch single 30V<VDSS≤60V) | ITTF Circuit・4 | N-ch MOSFET, 60 V, 0.00134 Ω@10V, SOP Advance, U-MOSⅨ-H | |
| Power MOSFET (N-ch single VDSS≤30V) | ORing Circuit・3 | N-ch MOSFET, 30 V, 0.00065 Ω@10V, SOP Advance, U-MOSⅨ-H | |
| Standard Digital Isolators | Control signal transmission between the primary and secondary sides・1 | HIGH SPEED QUAD CHANNEL DIGITAL ISOLATORS, High-speed, 150 Mbps, 5000 Vrms, 16pin SOIC Wide body |
We provide materials useful for designing and considering similar circuits, such as application notes for installed products. Please click on each tab to view the contents.