Application Circuit (Current sensing) of the TLP7820 Isolation Amplifier

This reference design provides design guide and example of simulation waveform for phase current detection with optical isolation amplifier for motor control of servo and inverter.

Application block diagram of aplication circuit (current sensing) of the TLP7820 isolation amplifier.
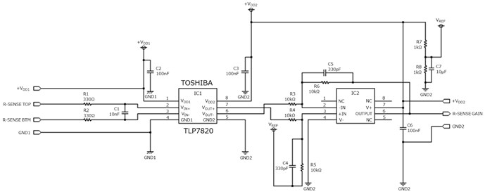
Applicatoin circuit diagram of aplication circuit (current sensing) of the TLP7820 isolation amplifier.

特性

  • Optically coupled isolation amplifier
  • Common mode noise imunity : 15kV/μs(Min)
  • Low comsumption current : Primary side 8.6mA(typ.), Secondary side 6.2mA(typ.)
  • Thin package(SO8L) contributes flexible PCB design

說明

  • Description of TLP7820 signature functions and features, especially common mode transient immunity, nonlenearity feature and low cosumption current
  • Design guide for the typical application circuit, current sensing circuit
  • Operation confirmation by Spice simulation

Download overview material for solution

設計文件

供設計人員使用的材料,例如電路操作概述和設計注意事項的解釋。請點擊每個選項以查看內容。

設計數據

提供可載入到EDA工具中的電路資料、PCB佈局資料以及PCB製造中使用的資料。來自多個工具供應商的可用格式。您可以使用喜歡的工具來自由的編輯它。

使用東芝項目/產品

器件型號 器件目錄 使用部位・數量 說明
Photocoupler(Isolation Amplifier) signal amplifier・1 Photocoupler(Isolation Amplifier), Analog output, 5000 Vrms, SO8L(LF4)

相關文件

我們提供有助於設計和考慮類似電路的材料,例如已安裝產品的應用說明。請點擊每個選項以查看內容。

應用

Inverter/Servo
Such as low power consumption, miniaturization and robust operation are important in designing inverter/servo. Toshiba provides information on a wide range of semiconductor products suitable for power supply unit, motor driving circuit units, signal transmission units, etc., along with circuit configuration examples.
IH Cooking Heater
Such as high breakdown voltage, low power consumption and miniaturization are important in designing IH cooking heater. Toshiba provides information on a wide range of semiconductor products suitable for IH coil driving units, motor driving units, current detecting unit, etc., along with circuit configuration examples.

聯繫我們

技術方面問題

聯絡我們

聯絡我們

常見問題

常見問答

Do you want to add this page to your favorites?

Do you want to remove this page from your favorites?

Membership registration required
開啟新視窗