SiCショットキーバリアダイオード

SiC ショットキーバリアダイオード(SBD)は高い逆電圧を特長とします。SBDの特長である高速逆回復時間(trr)だけでなく、JBS(ジャンクション バリア ショットキー)構造を採用し、スイッチング電源に要求される低リーク電流(Ir)と高サージ電流を実現した650V耐圧および1200V耐圧のSBDを提供しています。このデバイスによりスイッチング電源の高効率を実現します。

ラインアップ

仕様から該当製品の絞り込み検索ができます。

VRRM (Max) (V)
IF(DC) (Max) (A)
回路数
パッケージ名 (Toshiba)
VF (Max) (V)
Results:

実装区分やピン数から該当製品の絞り込み検索ができます。

表示:

パッケージサイズの保証値はデータシートに記載されているmm単位であり、inch単位のサイズは参考値です。 1mm=0.0393701inchで換算した有効数字2桁の値です。

クロスリファレンス検索で表示される情報について

クロスリファレンスでは参考品名が表示されますので、製品に関する最新の情報をデータシート等でご確認の上、単独およびシステム全体で十分に評価し、お客様の責任において適用可否を判断してください。参考にしている情報は、取得した時点の各メーカーの公式情報に基づいた当社の推定によるものです。当社は、情報の正確性、完全性に関して一切の保証をいたしません。また、情報は予告なく変更されることがあります。

第3世代SiCショットキーバリアダイオード (SBD)
新規のショットキーメタルを採用し、第2世代製品のジャンクションバリアショットキー (JBS) 構造を最適化した第3世代SiC SBDチップを搭載しています。
そのため、第3世代製品では、650V耐圧品では1.2V (Typ.)、1200V耐圧品では1.27V (Typ.) と業界トップクラスの低い順方向電圧を実現しました。また650V耐圧品の場合は、第2世代製品と比べて、順方向電圧と総電荷量のトレードオフおよび順方向電圧と逆電流のトレードオフを改善しています。これにより、お客様の機器の電力損失を大幅に低減します。
これは、第3世代SiCショットキーバリアダイオード (SBD) の画像です。
低スイッチング損失を実現するSiC ショットキーバリアダイオード(SBD)
SiCを用いることにより、高耐圧で低スイッチング損失(低逆回復電荷)のデバイスを実現しました。
ダイオード / SiCショットキーバリアダイオード
大出力電源の高効率・低損失化に貢献
FRD:ファストリカバリーダイオードと比べてリカバリー損失を大幅に削減
ダイオード / SiCショットキーバリアダイオード
低リーク電流と高サージ電流を実現する改良型JBS構造: SiCショットキーバリアダイオード (SiC SBD)
SBDのリーク電流が大きい、サージ電流耐量が低いなどの問題に対して、改良型JBS構造を適用して改善しました。
ダイオード / SiCショットキーバリアダイオード
電源回路に最適なSiCデバイス
SiC ショットキーバリアダイオード(SBD)はSi材料では難しかったSBDの高耐圧化、Si FRD(Fast Recovery Diode)に代表されるpn接合ダイオードでは実現できなかった逆回復時間(電荷)の大幅削減を実現しています。
ダイオード / SiCショットキーバリアダイオード
SiC SBDの高い耐圧特性
Siに比較し10倍近い絶縁破壊電界強度により高耐圧のデバイスを実現しました。
ダイオード / SiCショットキーバリアダイオード

ドキュメント

名称 日付

アプリケーション

汎用インバーター/サーボ
インバーター/サーボの設計では、低消費電力化、小型化や堅牢な動作などが重要です。ここでは回路構成例などとともに、電源部、モーター駆動回路部、信号伝送回路部などに適した幅広い半導体製品の情報を提供しています。
電子レンジ
電子レンジの設計では、低ノイズ化、低消費電力化や小型化などが重要です。ここでは回路構成例などとともに、電源部、マグネトロン駆動回路部、各種センサー信号入力部などに適した幅広い半導体製品の情報を提供しています。
サーモスタット
サーモスタットの設計では、低消費電力化や小型化などが重要です。ここでは回路構成例などとともに、電源部、絶縁部、各種センサー信号入力部などに適した幅広い半導体製品の情報を提供しています。
無停電電源装置
無停電電源装置 (UPS) の設計では、低消費電力化や小型化などが重要です。ここでは回路構成例などとともに、電源部、インバーター/コンバーター部、制御部、各種信号伝送部などに適した幅広い半導体製品の情報を提供しています。
サーバー
サーバーの設計では、低消費電力化や小型化などが重要です。ここでは回路構成例などとともに、電源部、モーター駆動部、過熱監視部などに適した幅広い半導体製品の情報を提供しています。

リファレンスデザイン

面実装SiC MOSFET搭載サーバー・テレコム用3kW電源
近年、データセンターの大規模化・高密度化が進んでいます。これにより、サーバー向け電源には高効率化、高電力化、省スペース化が求められるようになり、高電力密度化が必要不可欠になっています。当社最新の面実装SiCデバイスを採用することで、メイン基板と分離した形で子基板化することで電源の高電力密度化を実現しています。サーバー用途以外にも48Vを使用する通信系アプリケーションなどへの応用が可能です。回路各部の設計ポイント・使用方法・各部調整方法の解説や、回路図や基板パターンの設計情報を提供しており、皆様の設計にお役立ていただけます。
サーバー用1.6kW LLC方式AC-DCコンバーター
データセンターの消費電力抑制を目的にサーバーのバス電圧48V化が進んでいます。本デザインは48Vサーバー向けのAC-DCコンバーターです。当社最新世代のパワーMOSFET、SiCダイオードを搭載し、AC 100V系/200V系入力からDC 54.5Vを高効率に出力します。回路各部の設計ポイント・使用方法・各部調整方法の解説や、回路図や基板パターンの設計情報を提供しており、皆様の設計にお役立ていただけます。
これは、3相AC 400 V入力対応 Vienna整流回路PFC電源 の画像です。
3相AC 400V入力対応Vienna整流回路PFC電源
産業用設備などへの電力供給には3相交流 (AC) 電源が使われていますが、その電圧は海外では400V (線間電圧) 系が広く普及しています。このような3相AC 400V系入力をEV用充電器などの機器に活用する際は、高力率で交流から直流に整流するPFC (Power Factor Correction) 電源が不可欠です。本デザインは、3相AC 400V を入力しDC 750Vを出力するPFC電源です。Vienna整流回路を採用し3レベル動作により高い変換効率を実現し、5kWまでの電力供給が可能です。回路各部の設計ポイント・使用方法の解説や、回路図や基板パターンの設計情報を提供しており、皆様の設計にお役立ていただけます。
基板写真(例)
1.6 kW サーバー用電源 (アップグレード版)
東芝最新のパワーデバイスとデジタルアイソレータ—を搭載し、同一トポロジーの既存リファレンスデザインに対し全負荷領域で効率向上を実現した1Uサイズの12 V 出力1.6 kW サーバー用電源。回路各部の設計ポイントの解説、設計データ、使用方法などを提供。
これは、1.6 kW T型3レベル方式PFC電源の画像です。
1.6 kW T型3レベル方式PFC電源
T型3レベル方式力率補正(PFC)回路による1.6 kW AC-DCコンバーター電源。各種回路の設計ポイントの解説、設計データ、使用方法などを提供。
これは、単相PFC電源基本シミュレーション回路の回路図です。
単相PFC電源基本シミュレーション回路
OrCAD®を使用し単相PFC電源を検討する際の基本シミュレーション回路例のリファレンスデザインです。動作概要、部品選定ガイド、シミュレーション波形例、シミュレーション回路使用法などを提供します。
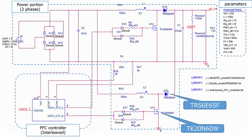
これは、インターリーブ方式PFC電源基本シミュレーション回路の回路図です。
インターリーブ方式PFC電源基本シミュレーション回路
OrCAD®を使用しインターリーブ方式PFC電源を検討する際の基本シミュレーション回路例のリファレンスデザインです。動作概要、部品選定ガイド、シミュレーション波形例、シミュレーション回路使用法などを提供します。
これは、ブリッジレス方式PFC電源基本シミュレーション回路の回路図です。
ブリッジレス方式PFC電源基本シミュレーション回路
OrCAD®を使用しブリッジレス方式PFC電源を検討する際の基本シミュレーション回路例のリファレンスデザインです。動作概要、部品選定ガイド、シミュレーション波形例、シミュレーション回路使用法などを提供します。
これは、1.6kW, 80Plus Platinum級,高効率 AC-DC サーバ用電源の特長です。
1.6kW, 80Plus Platinum級,高効率 AC-DC サーバー用電源
セミブリッジレスPFC・絶縁型フェイズシフトフルブリッジを用いた1Uサイズの80Plus Platinum級1.6kW電源に関する各種回路の設計ポイントの解説、設計データ、使用方法などを提供します。

シミュレーション

ご検討の方へ

技術的なお問い合わせ

お問い合わせ

お問い合わせ

よくあるお問い合わせ

FAQ

ご購入、サンプルに関するお問い合わせ

オンラインディストリビューター在庫検索&Web少量購入

オンラインディストリビューターが保有する東芝製品の在庫照会および購入が行えるサービスです。

検索キーワード:

外部ウェブサイトについて
ここから先は、東芝デバイス&ストレージ株式会社およびその関係会社(以下、総称して「当社」 といいます。)の販売代理店様のウェブサイト(以下、「第三者ウェブサイト」といいます。)になります。第三者ウェブサイトを通したお取引は、各販売代理店様が定める取引条件に従っていただくことになりますのでご了承ください。本ウェブサイトからリンクしている第三者ウェブサイトは、それらを運営する各販売代理店様がその責任において管理するものであり、当社の管理下にはありません。本ウェブサイトとリンクしている事実をもって、当社が第三者ウェブサイトの内容を推奨していることを意味するものではありません。また、当社は第三者ウェブサイトの内容及びそれを通したお取引についていかなる責任も負うものではありませんので、お客様ご自身の責任でご利用ください。